Py学习  »  机器学习算法

13.0/Q1,温州医基于深度学习的高通量筛选"打捞"降糖药,老药新用治疗骨关节炎的干湿结合攻略

生信Othopadics • 1 月前 • 155 次点击  
如果您对骨科疾病生信临床研究感兴趣,请为小骨点点关注,持续解读骨科前沿生信文献和思路。如果您需要定制化服务,欢迎扫码联系小骨~

在生物信息学驱动药物研发的新范式下,小骨今天分享的研究通过多维度分析方法实现了机制发现与药物重定位的双重突破。
方法优势:
1. 跨组学数据整合:基于GEO数据库的转录组分析,筛选出78个OA相关焦亡关键基因,构建疾病-机制的精准关联。
2. 网络药理学深度解析:通过"药物-靶点-疾病"网络识别Nrf2为核心枢纽,结合分子对接与动力学模拟验证相互作用。
3. 计算与实验闭环验证:从生物信息学预测到体外体内实验验证,形成完整的证据链条。

发文竞争力:
· 创新性:首次系统筛选FDA药物库中的焦亡抑制剂。
· 方法学完整性:涵盖差异表达分析、PPI网络、富集分析、分子模拟等多层次生信方法。
· 临床转化潜力:聚焦已获批药物,显著缩短研发周期。
· 机制深度:从基因表达谱到信号通路再到蛋白互作的系统阐释。

本研究建立的"公共数据挖掘→网络分析→靶点预测→实验验证"研究框架,为复杂疾病的药物发现提供了可复制的标准化路径,特别适合具有有限湿实验资源的研究团队快速产出高质量成果。
这种生信主导的研究模式不仅解决了OA治疗困境,更展示了计算方法在加速药物重定位中的关键作用——用数据智能缩短从实验室到临床的距离。
如果你也在为课题设计、数据挖掘或发文思路发愁,这类研究路径值得狠狠参考!如果您也想学习机器学习等生信课程内容,为您的科研之路添砖加瓦,可以联系我们团队,老师手把手教您,解答您的疑惑,现在扫码报名,优惠多多哦!!

下面和小骨一起来看具体文章内容吧!

文章标题:High-throughput screening identifies FDA approved drug mitiglinide as a novel pyroptosis inhibitor and therapeutic agent for osteoarthritis

中文标题:高通量筛选发现FDA已批准药物米格列奈可作为新型焦亡抑制剂及骨关节炎治疗药物

发表期刊J Adv Res

发表时间2025年12

影响因子13.0/Q1


研究背景


骨关节炎(OA)是一种常见的退行性关节疾病,以进行性软骨破坏为主要特征。随着人口老龄化,其社会经济负担日益加重。目前治疗手段仅能缓解症状,无法阻止疾病进展。近年来,软骨细胞的焦亡过程被证实是驱动OA软骨降解和炎症的关键机制,为疾病治疗提供了新靶点。本研究采用高通量筛选策略,对已获批的FDA药物库进行系统性筛选,旨在发现能够抑制软骨细胞焦亡的新型治疗药物,为OA的疾病修饰疗法提供新方向。

研究方法


本研究采用多学科整合方法探索了米格列奈治疗骨关节炎的潜力。通过高通量筛选从1,228种FDA批准药物中鉴定出具有焦亡抑制活性的候选药物。细胞实验运用CCK-8、Calcein-AM/PI染色、Western blot、免疫荧光等技术评估药物对软骨细胞焦亡、ECM代谢及炎症通路的影响。采用网络药理学、分子对接与动力学模拟预测药物作用靶点,并通过CETSA和siRNA技术验证Nrf2为关键靶标。体内研究通过DMM手术建立小鼠OA模型,经X射线、组织病理染色(H&E、番红O)、免疫组化等方法系统评估药物疗效。所有数据分析均使用GraphPad Prism进行统计学处理。

文章结果

焦亡促进OA进展,米格列奈被鉴定为有效抑制剂


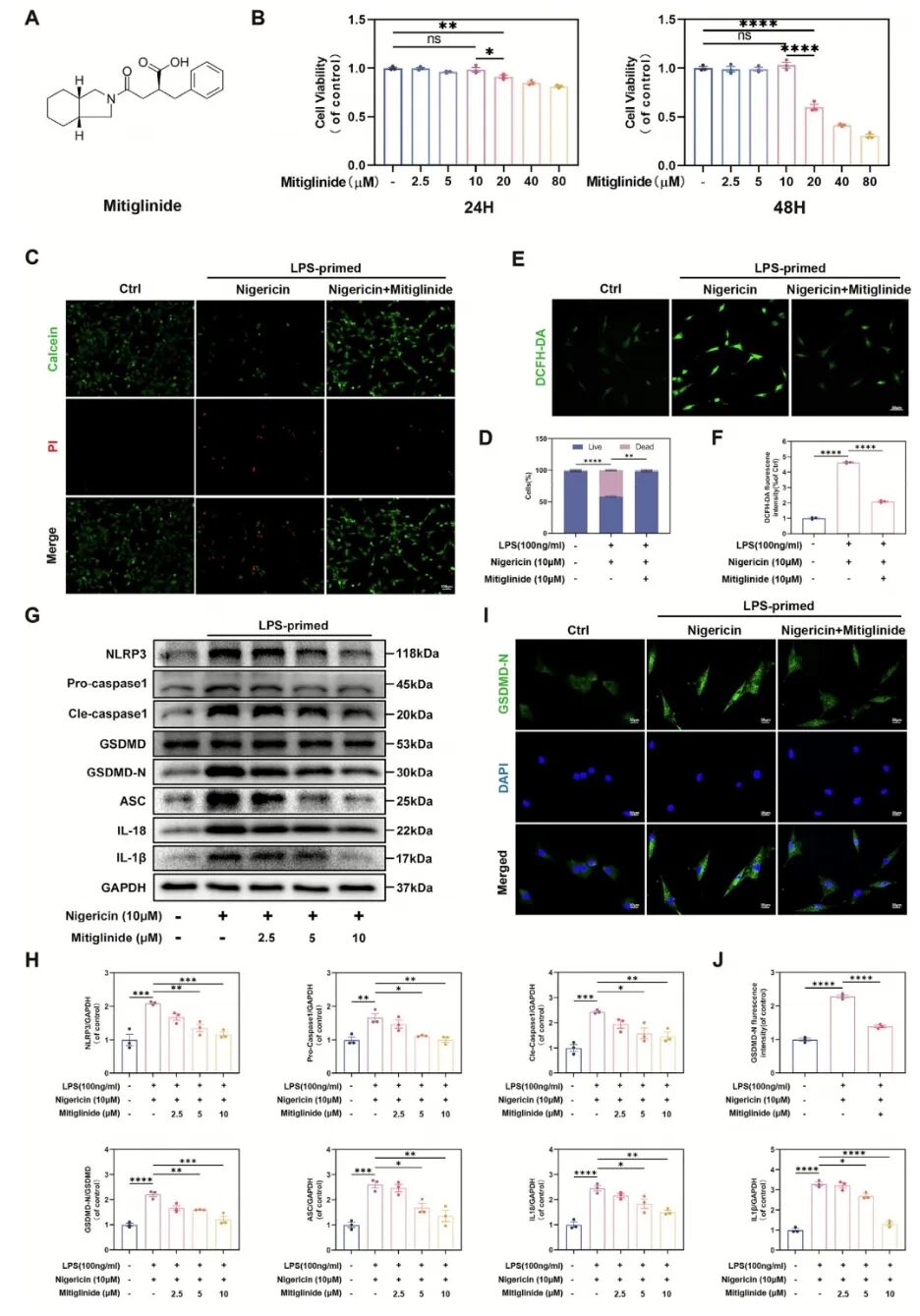
焦亡与OA的关联: 分析确定了78个在OA中差异表达的焦亡相关基因。免疫组化证实OA小鼠软骨中焦亡关键蛋白GSDMD-N水平升高。
HTS筛选发现抑制剂: 建立了体外软骨细胞焦亡模型。对1228种FDA批准药物进行高通量筛选,米格列奈(一种降糖药)脱颖而出,成为未被充分研究的新型候选药物。

米格列奈抑制软骨细胞焦亡


安全性与保护作用: 在实验浓度下,米格列奈对软骨细胞无毒性。它能显著减少焦亡导致的细胞死亡和活性氧的产生。
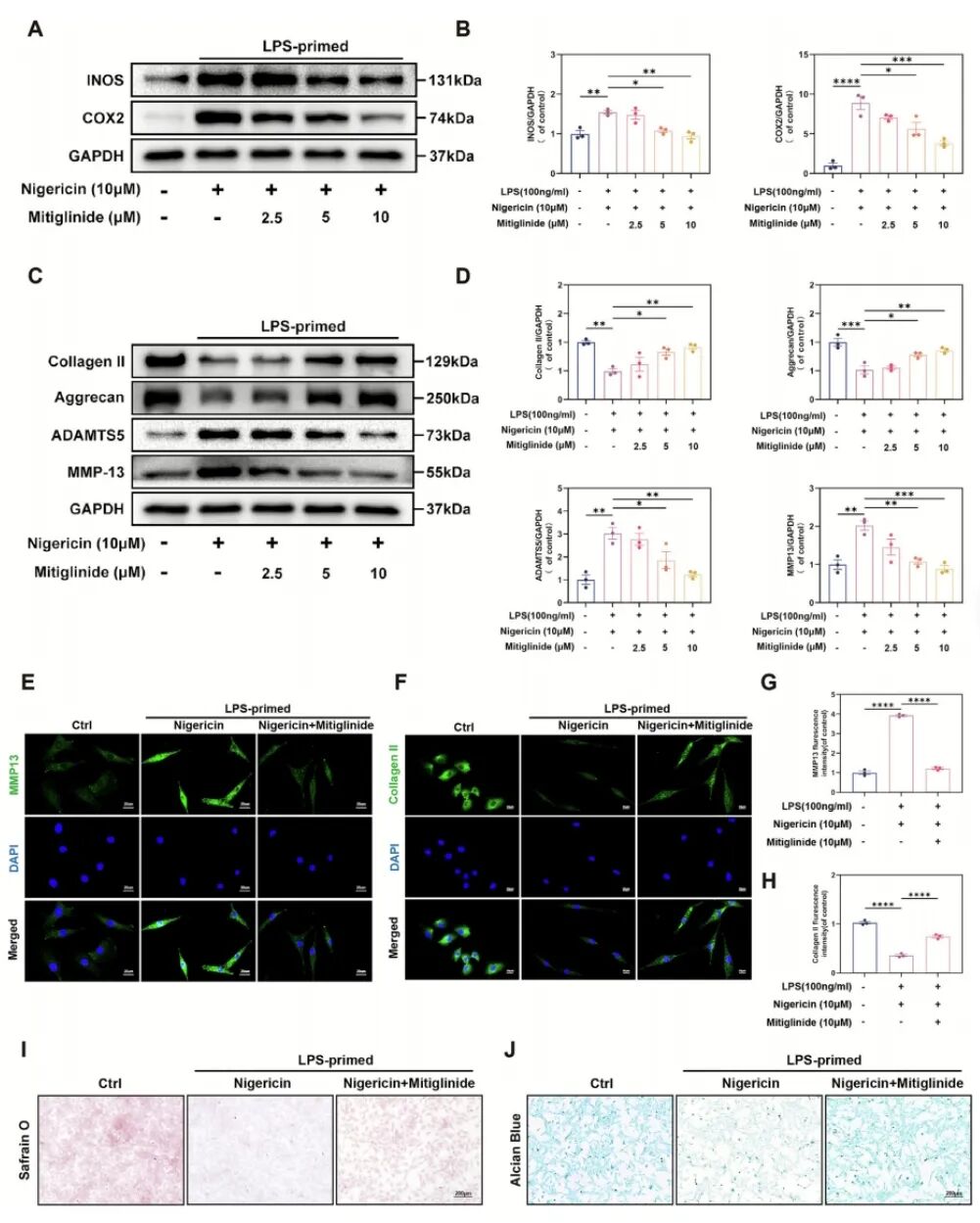
抑制焦亡通路: 米格列奈剂量依赖性地抑制了焦亡关键蛋白(NLRP3, GSDMD-N, Caspase-1等)的活化。

米格列奈减轻软骨细胞ECM降解和炎症


保护软骨基质: 米格列奈上调了软骨合成关键蛋白(II型胶原、聚蛋白聚糖),下调了降解酶(MMP13, ADAMTS-5)。
抑制炎症反应: 米格列奈降低了炎症因子(COX-2, iNOS)的表达。

Nrf2被鉴定为米格列奈的潜在靶点

网络药理学预测: 分析预测米格列奈与OA存在52个共同靶点,关键通路包括NOD样受体信号通路。核心枢纽基因指向转录因子NFE2L2(即Nrf2)。

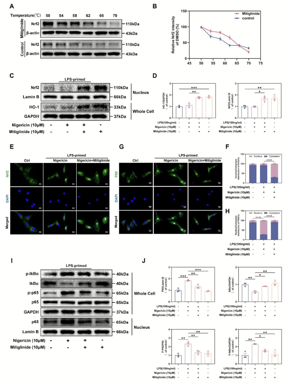
分子对接与动力学验证: 米格列奈与Nrf2蛋白显示了最强的结合亲和力。分子动力学模拟证实二者能形成稳定复合物,提示Nrf2是直接作用靶点。

米格列奈通过激活Nrf2并抑制NF-κB通路发挥作用

激活Nrf2通路:细胞热位移实验证明米格列奈与Nrf2直接结合。实验显示它能促进Nrf2核转位,并上调其下游抗氧化蛋白HO-1的表达。

抑制NF-κB通路:米格列奈有效抑制了炎症核心通路NF-κB的活化(降低p-p65, p-IκBα),并阻止其核转位。

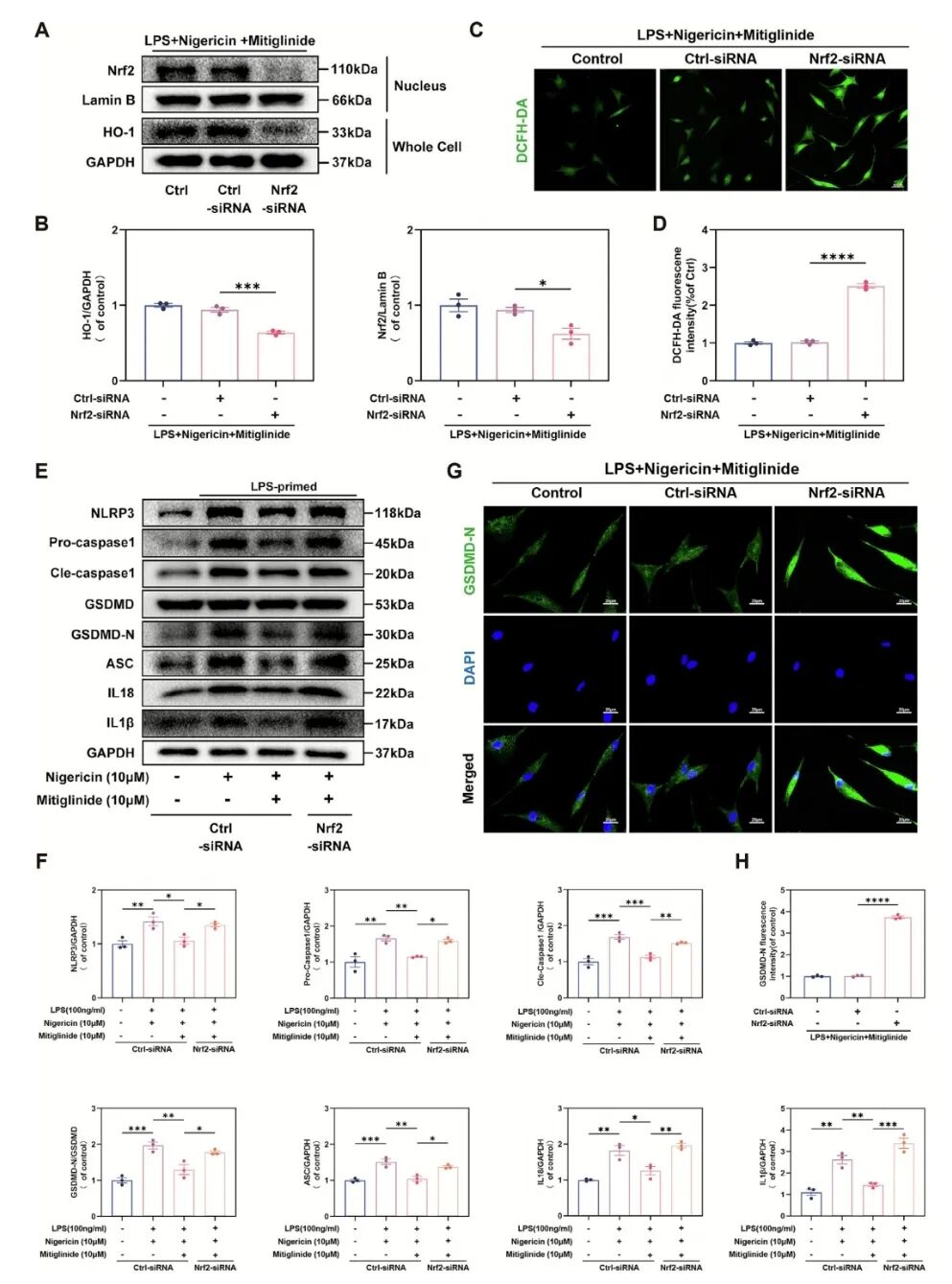
米格列奈依赖Nrf2来抑制焦亡

使用siRNA敲低Nrf2后,米格列奈激活HO-1、抑制活性氧和焦亡关键蛋白的能力被显著削弱。这直接证明了其对焦亡的抑制作用依赖于Nrf2。

米格列奈依赖Nrf2来保护ECM

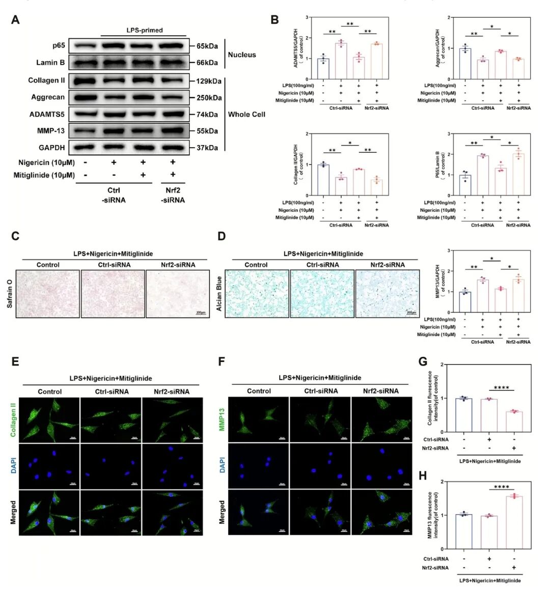
敲低Nrf2同样逆转了米格列奈对ECM的保护作用(II型胶原和聚蛋白聚糖减少,MMP13等增加),证实其调节ECM稳态也通过Nrf2介导。

米格列奈在体内有效缓解OA进展

整体改善: 在DMM诱导的OA小鼠模型中,口服米格列奈能显著减轻关节损伤(X射线)、降低组织学OARSI评分,并改善软骨结构(番红O/HE染色)。

作用机制验证: 免疫组化显示,米格列奈能提升软骨中Nrf2和聚蛋白聚糖水平,同时降低GSDMD-N水平,与体外结果一致,且在主要器官中未发现明显毒性。

研究意义

研究首次通过高通量筛选发现了降糖药米格列奈可通过靶向Nrf2/HO-1通路抑制软骨细胞焦亡和细胞外基质降解,为骨关节炎的疾病修饰治疗提供了具有快速临床转化潜力的候选药物。


(如果各位老师有生信方面的问题想要咨询,欢迎扫码联系小骨,小骨为您提供如下服务:免费思路评估、付费方案设计和生信分析等)。

往期推荐


3.9/Q1,绕过耗时实验:四川省骨科医院用NHANES数据库与CatBoost快速发表骨关节炎风险预测研究

16.3/Q1,苏州大学一附院单细胞+机器学习双杀!双功能纳米平台调控免疫微环境发顶刊的干湿结合套路

4.2/Q1,心代谢指数每涨1分,骨关节炎风险增7%?西安交大二附院靠NHANES大数据让CMI→CRP→OA链路首次实锤

45.8/Q1,从粪便到软骨:肠道 FXR 信号=骨关节炎解药?SCI怎么发,中南大学湘雅医院这篇文给你答案

15.7/Q1,川大多组学发NC:同一关节100k细胞纵向追踪,揭秘TNF/JAK抑制剂如何“精准拆弹”RA


Python社区是高质量的Python/Django开发社区
本文地址:http://www.python88.com/topic/192440