
凡是搞计量经济的,都关注这个号了
稿件:econometrics666@126.com
所有计量经济圈方法论丛的code程序, 宏微观数据库和各种软
件都放在社群里.欢迎到计量经济圈社群交流访问.

本论文回顾了用于解决模型评估、模型选择和算法选择三项任务的不同技术,并参考理论和实证研究讨论了每一项技术的主要优势和劣势。进而,给出建议以促进机器学习研究与应用方面的最佳实践。
Source: 选自 Sebastian Raschka,机器之心

综述论文链接:https://sebastianraschka.com/pdf/manuscripts/model-eval.pdf
摘要:模型评估、模型选择和算法选择技术的正确使用在学术性机器学习研究和诸多产业环境中异常关键。本文回顾了用于解决以上三项任务中任何一个的不同技术,并参考理论和实证研究讨论了每一项技术的主要优势和劣势。进而,给出建议以促进机器学习研究与应用方面的最佳实践。本文涵盖了用于模型评估和选择的常见方法,比如留出方法,但是不推荐用于小数据集。不同风格的 bootstrap 技术也被介绍,以评估性能的不确定性,以作为通过正态空间的置信区间的替代,如果 bootstrapping 在计算上是可行的。在讨论偏差-方差权衡时,把 leave-one-out 交叉验证和 k 折交叉验证进行对比,并基于实证证据给出 k 的最优选择的实际提示。论文展示了用于算法对比的不同统计测试,以及处理多种对比的策略(比如综合测试、多对比纠正)。最后,当数据集很小时,本文推荐替代方法(比如 5×2cv 交叉验证和嵌套交叉验证)以对比机器学习算法。
1 简介:基本的模型评估项和技术
机器学习已经成为我们生活的中心,无论是作为消费者、客户、研究者还是从业人员。无论将预测建模技术应用到研究还是商业问题,我认为其共同点是:做出足够好的预测。用模型拟合训练数据是一回事,但我们如何了解模型的泛化能力?我们如何确定模型是否只是简单地记忆训练数据,无法对未见过的样本做出好的预测?还有,我们如何选择好的模型呢?也许还有更好的算法可以处理眼前的问题呢?
模型评估当然不是机器学习工作流程的终点。在处理数据之前,我们希望事先计划并使用合适的技术。本文将概述这类技术和选择方法,并介绍如何将其应用到更大的工程中,即典型的机器学习工作流。
1.1 性能评估:泛化性能 vs. 模型选择
让我们考虑这个问题:「如何评估机器学习模型的性能?」典型的回答可能是:「首先,将训练数据馈送给学习算法以学习一个模型。第二,预测测试集的标签。第三,计算模型对测试集的预测准确率。」然而,评估模型性能并非那么简单。也许我们应该从不同的角度解决之前的问题:「为什么我们要关心性能评估呢?」理论上,模型的性能评估能给出模型的泛化能力,在未见过的数据上执行预测是应用机器学习或开发新算法的主要问题。通常,机器学习包含大量实验,例如超参数调整。在训练数据集上用不同的超参数设置运行学习算法最终会得到不同的模型。由于我们感兴趣的是从该超参数设置中选择最优性能的模型,因此我们需要找到评估每个模型性能的方法,以将它们进行排序。
我们需要在微调算法之外更进一步,即不仅仅是在给定的环境下实验单个算法,而是对比不同的算法,通常从预测性能和计算性能方面进行比较。我们总结一下评估模型的预测性能的主要作用:
评估模型的泛化性能,即模型泛化到未见过数据的能力;
通过调整学习算法和在给定的假设空间中选择性能最优的模型,以提升预测性能;
确定最适用于待解决问题的机器学习算法。因此,我们可以比较不同的算法,选择其中性能最优的模型;或者选择算法的假设空间中的性能最优模型。
虽然上面列出的三个子任务都是为了评估模型的性能,但是它们需要使用的方法是不同的。本文将概述解决这些子任务需要的不同方法。
我们当然希望尽可能精确地预测模型的泛化性能。然而,本文的一个要点就是,如果偏差对所有模型的影响是等价的,那么偏差性能评估基本可以完美地进行模型选择和算法选择。如果要用排序选择最优的模型或算法,我们只需要知道它们的相对性能就可以了。例如,如果所有的性能评估都是有偏差的,并且低估了它们的性能(10%),这不会影响最终的排序。更具体地说,如果我们得到如下三个模型,这些模型的预测准确率如下:
M2: 75% > M1: 70% > M3: 65%,
如果我们添加了 10% 的性能偏差(低估),则三种模型的排序没有发生改变:
M2: 65% > M1: 60% > M3: 55%.
但是,注意如果最佳模型(M2)的泛化准确率是 65%,很明显这个精度是非常低的。评估模型的绝对性能可能是机器学习中最难的任务之一。

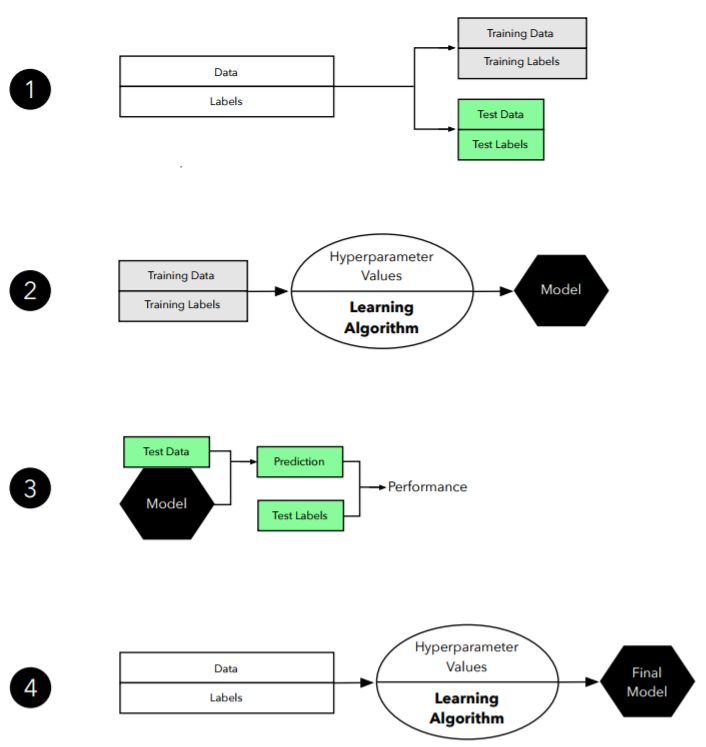
图 2:留出验证方法的图示。
2 Bootstrapping 和不确定性
本章介绍一些用于模型评估的高级技术。我们首先讨论用来评估模型性能不确定性和模型方差、稳定性的技术。之后我们将介绍交叉验证方法用于模型选择。如第一章所述,关于我们为什么要关心模型评估,存在三个相关但不同的任务或原因。
我们想评估泛化准确度,即模型在未见数据上的预测性能。
我们想通过调整学习算法、从给定假设空间中选择性能最好的模型,来改善预测性能。
我们想确定手头最适合待解决问题的机器学习算法。因此,我们想对比不同的算法,选出性能最好的一个;或从算法的假设空间中选出性能最好的模型。

图 3:偏差和方差的不同组合的图示。

图 4:在 MNIST 数据集上 softmax 分类器的学习曲线。

图 5:二维高斯分布中的重复子采样。
3 交叉验证和超参数优化
几乎所有机器学习算法都需要我们机器学习研究者和从业者指定大量设置。这些超参数帮助我们控制机器学习算法在优化性能、找出偏差方差最佳平衡时的行为。用于性能优化的超参数调整本身就是一门艺术,没有固定规则可以保证在给定数据集上的性能最优。前面的章节提到了用于评估模型泛化性能的留出技术和 bootstrap 技术。偏差-方差权衡和计算性能估计的不稳定性方法都得到了介绍。本章主要介绍用于模型评估和选择的不同交叉验证方法,包括对不同超参数配置的模型进行排序和评估其泛化至独立数据集的性能。
本章生成图像的代码详见:https://github.com/rasbt/model-eval-article-supplementary/blob/master/code/resampling-and-kfold.ipynb。

图 11:logistic 回归的概念图示。
我们可以把超参数调整(又称超参数优化)和模型选择的过程看作元优化任务。当学习算法在训练集上优化目标函数时(懒惰学习器是例外),超参数优化是基于它的另一项任务。这里,我们通常想优化性能指标,如分类准确度或接受者操作特征曲线(ROC 曲线)下面积。超参数调整阶段之后,基于测试集性能选择模型似乎是一种合理的方法。但是,多次重复使用测试集可能会带来偏差和最终性能估计,且可能导致对泛化性能的预期过分乐观,可以说是「测试集泄露信息」。为了避免这个问题,我们可以使用三次分割(three-way split),将数据集分割成训练集、验证集和测试集。对超参数调整和模型选择进行训练-验证可以保证测试集「独立」于模型选择。这里,我们再回顾一下性能估计的「3 个目标」:
我们想评估泛化准确度,即模型在未见数据上的预测性能。
我们想通过调整学习算法、从给定假设空间中选择性能最好的模型,来改善预测性能。
我们想确定最适合待解决问题的机器学习算法。因此,我们想对比不同的算法,选出性能最好的一个,从算法的假设空间中选出性能最好的模型。

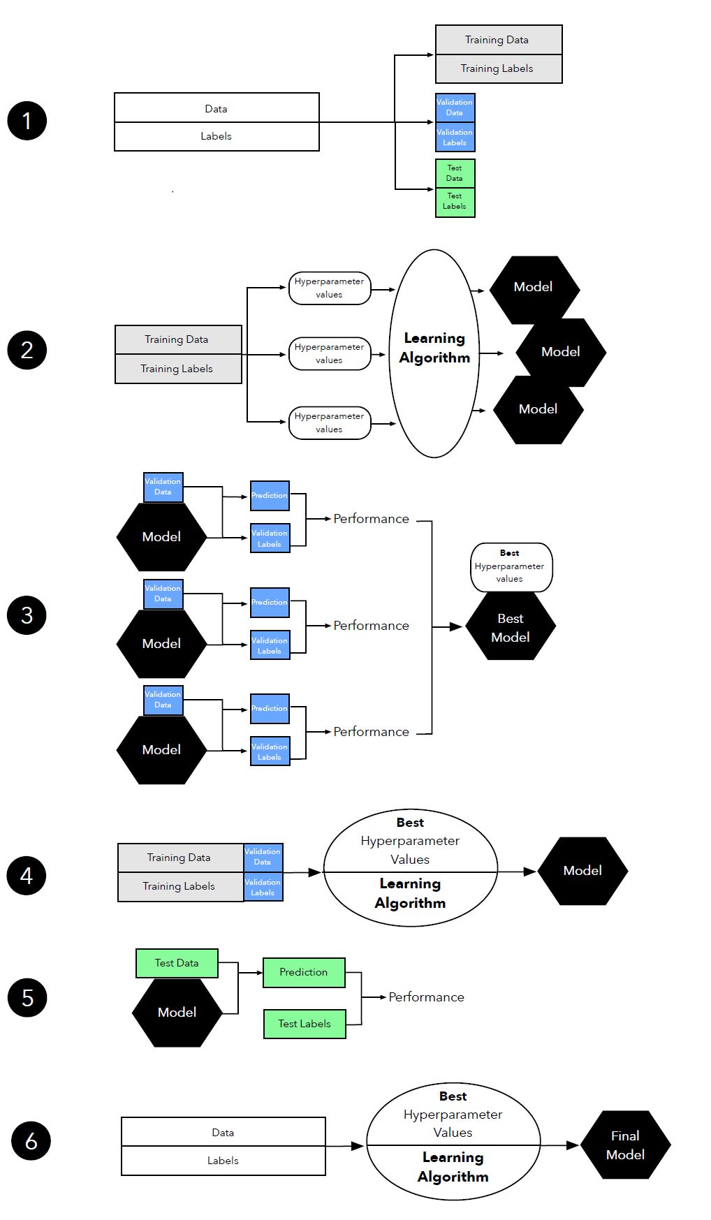
图 12:超参数调整中三路留出方法(three-way holdout method)图示。
图 13:k 折交叉验证步骤图示。

图 16:模型选择中 k 折交叉验证的图示。
关于机器学习,参看1.机器学习之KNN分类算法介绍: Stata和R同步实现(附数据和代码),2.机器学习对经济学研究的影响研究进展综述,3.回顾与展望经济学研究中的机器学习,4.最新: 运用机器学习和合成控制法研究武汉封城对空气污染和健康的影响! 5.Top, 机器学习是一种应用的计量经济学方法, 不懂将来面临淘汰危险!6.Top前沿: 农业和应用经济学中的机器学习, 其与计量经济学的比较, 不读不懂你就out了!7.前沿: 机器学习在金融和能源经济领域的应用分类总结,8.机器学习方法出现在AER, JPE, QJE等顶刊上了!9.
机器学习第一书, 数据挖掘, 推理和预测,10.从线性回归到机器学习, 一张图帮你文献综述,11.11种与机器学习相关的多元变量分析方法汇总,12.机器学习和大数据计量经济学, 你必须阅读一下这篇,13.机器学习与Econometrics的书籍推荐, 值得拥有的经典,14.机器学习在微观计量的应用最新趋势: 大数据和因果推断,15.R语言函数最全总结, 机器学习从这里出发,16.机器学习在微观计量的应用最新趋势: 回归模型,17.机器学习对计量经济学的影响, AEA年会独家报道,18.回归、分类与聚类:三大方向剖解机器学习算法的优缺点(附Python和R实现),19.关于机器学习的领悟与反思,
20.机器学习,可异于数理统计,21.前沿: 比特币, 多少罪恶假汝之手? 机器学习测算加密货币资助的非法活动金额! 22.利用机器学习进行实证资产定价, 金融投资的前沿科学技术! 23.全面比较和概述运用机器学习模型进行时间序列预测的方法优劣!24.用合成控制法, 机器学习和面板数据模型开展政策评估的论文!25.更精确的因果效应识别: 基于机器学习的视角,26.一本最新因果推断书籍, 包括了机器学习因果推断方法, 学习主流和前沿方法,27.如何用机器学习在中国股市赚钱呢? 顶刊文章告诉你方法!28.机器学习和经济学, 技术革命正在改变经济社会和学术研究,29.世界计量经济学院士新作“大数据和机器学习对计量建模与统计推断的挑战与机遇”,30.机器学习已经与政策评估方法, 例如事件研究法结合起来识别政策因果效应了!31.
重磅! 汉森教授又修订了风靡世界的“计量经济学”教材, 为博士生们增加了DID, RDD, 机器学习等全新内容!32.几张有趣的图片, 各种类型的经济学, 机器学习, 科学论文像什么样子?33.机器学习已经用于微观数据调查和构建指标了, 比较前沿!34.两诺奖得主谈计量经济学发展进化, 机器学习的影响, 如何合作推动新想法!35.前沿, 双重机器学习方法DML用于因果推断, 实现它的code是什么?
下面这些短链接文章属于合集,可以收藏起来阅读,不然以后都找不到了。
4年,计量经济圈近1000篇不重类计量文章,
可直接在公众号菜单栏搜索任何计量相关问题,
Econometrics Circle
计量经济圈组织了一个计量社群,有如下特征:热情互助最多、前沿趋势最多、社科资料最多、社科数据最多、科研牛人最多、海外名校最多。因此,建议积极进取和有强烈研习激情的中青年学者到社群交流探讨,始终坚信优秀是通过感染优秀而互相成就彼此的。
