
馆长听到了小伙伴们的呼唤快快的出现在你滴眼前!最近闲来无事想给小伙伴们找点新鲜玩意分享一下嘞,逛着逛着发现了一篇刚刚发表于Journal of Translational Medicine没几日的文章,相比于该期刊其它文献接受过程较缓慢,因此肯定本文在各方面应该是比较完美的状态啦!馆长细细看了一下,干湿结合,思路完整,迫不及待地要跟大家分享,且看馆长带你慢慢学习!
本文整合GEO数据集(GSE25097、GSE62232、GSE65372)来识别与HCC相关的差异表达基因(ERSRG),应用随机森林(RF)和支持向量机(SVM)机器学习技术筛选与内质网应激相关的ERSRG,并构建人工神经网络(ANN)诊断预测模型。还使用ESTIMATE算法分析ERSRG与免疫微环境之间的相关性,利用药物特征数据库(DSigDB)对ERSRG的潜在治疗药物进行研究。通过单细胞测序评估了ERSRGs中心基因PPP1R16A的免疫学景观,最后进行细胞学实验验证了其生物学功能,思路清晰完整,简直是个发文模板!PS:你是否担心纯生信不好发文呢?那不如尝试一下干湿结合的思路,数据分析固然重要,验证实验更是锦上添花!想要复现完整的干湿结合思路就快点来找馆长吧!提供各种专属服务包您安心!
定制生信分析
云服务器租赁
加好友备注“99”领取试用
题目:内质网应激通过调节免疫促进肝癌:一项基于人工神经网络和单细胞测序的研究杂志:Journal of Translational Medicine公众号回复“666”即可领取原文献,文献编号240804肝细胞癌(HCC)具有发病机制复杂、治疗方法有限、预后差等特点。内质网应激(ERS)在HCC的发生发展中发挥着重要作用,因此需要进一步研究HCC和ERS的分子机制,以实现早期诊断和有希望的治疗目标。
首先整合GEO数据集(GSE25097、GSE62232和GSE65372)来识别与HCC相关的差异表达基因(ERSRG),应用随机森林(RF)和支持向量机(SVM)机器学习技术筛选与内质网应激相关的ERSRG,并构建人工神经网络(ANN)诊断预测模型。随后使用ESTIMATE算法分析ERSRGs与免疫微环境之间的相关性,利用药物特征数据库(DSigDB)探索了ERSRG的潜在治疗药物。最后通过单细胞测序和细胞通讯评估了ERSRGs中心基因PPP1R16A的免疫学景观,并通过细胞学实验验证了其生物学功能。 本研究在非批量删除和批量删除条件下对数据集GSE25097、GSE62232和GSE65372的基因进行主成分分析(图2A、B),结果表明成功消除了批次效应。图2C中的火山图显示HCC与正常组织之间存在763个DEG,其中215个基因上调,548个基因下调。图2D中的热图显示HCC和正常组织之间DEG的表达水平。
图3A通过312个ERSRGs和763个DEG交集得到11个ERS相关DEG,使用RF分析进一步筛选了11个ERSRG。图3B残差图可以看出,当分支数为125时,残差最小。在RF树中对11个ERSRG进行评分,最终根据基尼系数降序选择得分>20的7个ERSRG(图3C)。如图3D所示,当11个ERSRG中有6个被保留时,均方根误差最小。通过RF分析中的7个ERSRG和SVM分析中的6个ERSRG的交集,得到SRPX、THBS4、CTH、PPP1R16A等,最终确定THBS1用于构建下图的人工神经网络(图3E)。
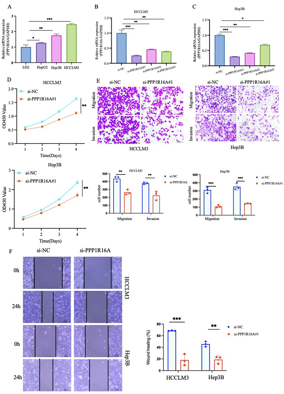
建立神经网络,6个神经元(SRPX、THBS4、CTH、PPP1R16A、CLGN、THBS1)作为输入层,2个神经元(HCC和正常组织)作为输出层(图4A)。当隐藏层包含5个神经元时,模型的预测性能在训练组中最高,AUC值为0.979(图4B)。在其他3个验证组中也对该人工神经网络预测模型的效率进行了评估。在GSE121248、GSE45267和GSE84005中,ANN模型的AUC值分别为0.958、0.936和0.970(图5C-E)。总之,该模型在预测HCC方面是一个潜在有力工具。 对6种ERSRGs在HCC和正常组织中的表达情况进一步研究,与正常组织相比,HCC组织中CLGN、PPP1R16A和THBS4的表达水平显著升高(图5A),近一步分析相互作用确定是共现还是互斥关系(图5B)。为探索ERSRGs促进HCC发生的潜在机制,分析了6种ERSRGs表达水平与免疫细胞浸润和免疫相关通路的关系(图5C),THBS1和SRPX与大多数免疫细胞和免疫相关通路呈显著正相关。最后使用ggcor和ggpplot2分析核心基因与两种免疫活性分子之间的表达相关性(图5D)。 Kaplan-Meier显示,CLGN和PPP1R16A两种基因低表达的HCC患者的总生存期明显长于高表达的HCC患者(图6A、C)。然而,SRPX、THBS1、THBS4高表达与低表达对HCC患者预后的影响无显著差异(图6D-F)。研究还分析了核心基因对应的启动子的甲基化状态,发现CLGN、CTH、PPP1R16A、THBS1的启动子甲基化程度在对照组和肝癌细胞组之间存在显著差异。CLGN的启动子甲基化水平在肿瘤组中较强,而其他三个基因的甲基化水平在肿瘤组中显著降低(图6H-M)。 UMAP图显示所有细胞都可以标注为七种类型,包括肝实质细胞、巨噬细胞等(图7A),气泡图显示了七个不同注释细胞组中使用的标记基因(图7B)。单细胞分析显示PPP1R16A主要在恶性肝实质细胞中表达(图7C),Go富集显示,PPP1R16A高表达的细胞主要与脂质代谢过程有关(图7D)。KEGG结果表明PPP1R16A在肝实质中高度富集(图7E),进一步聚类可知在所有重要的信号通路中,有7条通路具有聚类模块化特征,是更核心的信号通路(图7F)。 7.肝癌中PPP1R16A的上调和PPP1R16A的下调可显著抑制HCC细胞的增殖、侵袭和迁移能力QRT-PCR实验显示,与正常肝细胞相比,人HCC细胞系PPP1R16A表达更高(图8A),将siRNA转染到Hep3B和HCCLM3细胞中,选择最有效的sirna-ppp1r16a#1进行后续实验(图8B、C)。CK8实验表明,PPP1R16A敲低可抑制Hep3B和HCCLM3细胞的增殖能力(图8D)。同时,划痕实验和Transwell实验表明,敲低PPP1R16A可抑制HCCLM3和Hep3B细胞的迁移和侵袭能力。观察结果表明PPP1R16A是HCC细胞的正调节因子(图8E、F)。 图8 PPP1R16A表达水平的验证和PPP1R16A的敲除显着抑制HCC的增殖、侵袭和迁移能力本研究将六个已识别的ERSRG整合到基于RF和SVM算法的ANN预测模型中并进一步研究6种ERSRGs在肝癌诊断中的生物学机制、免疫调节和基因组突变。ERSRGs的综合分析为肝癌患者的预后预测和个性化治疗提供了有力的工具,基于ERSRGs的特征模型有望成为肝癌研究领域重要的预测和治疗决策支持系统。PS:生信分析永远不会过时,就看你如何选择思路方向,同时干湿结合也是加分项,还在苦恼如何提升文章档次嘛?感兴趣的快来扫码联系馆长吧!风里雨里,馆长等你1
馆长会持续为大家带来最新生信思路,也可以提供特色数据库构建、免费思路评估、付费生信分析和方案设计以及实验项目实施等服务,对数据库构建和生信分析感兴趣的朋友可以咨询馆长哦!
Endoplasmic reticulum stress promotes hepatocellular carcinoma by modulating immunity: a study based on artificial neural networks and single-cell sequencing https://doi.org/10.1186/s12967-024-05460-9