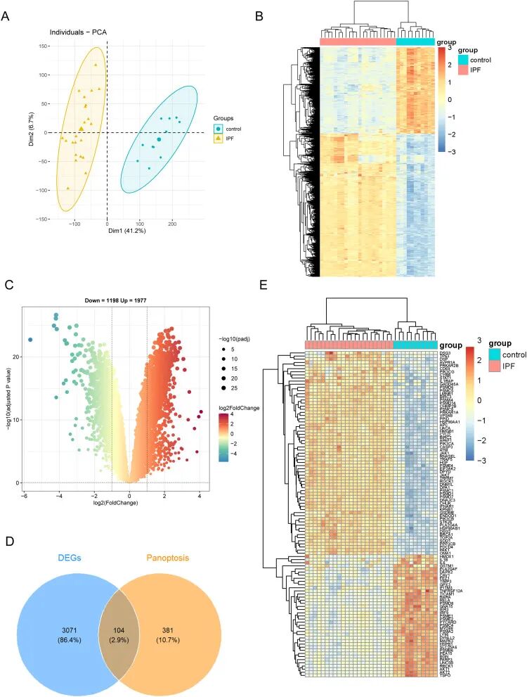
从IPF和正常组织中鉴定出104个PANoptosis差异表达基因。富集分析表明这些基因与免疫炎症反应途径相关。作者建立了一个基于全脑下垂相关基因的诊断和预后模型。诊断模型包括AKT1、PDCD4、PSMA2和PPP3CB。相反,预后模型包括TNFRSF12A、DAPK2、UACA和DSP。外部数据集验证和qPCR显示了大多数结论的可靠性。此外,潜在的治疗药物,包括Metergoline,坎地沙坦和Selumetinib,是根据四个预后基因确定的。分子对接表明这些药物与靶点具有良好的结合能力。对这篇文章感兴趣的老师,欢迎扫码咨询!
