社区所有版块导航
Python
python开源   Django   Python   DjangoApp   pycharm  
DATA
docker   Elasticsearch  
aigc
aigc   chatgpt  
WEB开发
linux   MongoDB   Redis   DATABASE   NGINX   其他Web框架   web工具   zookeeper   tornado   NoSql   Bootstrap   js   peewee   Git   bottle   IE   MQ   Jquery  
机器学习
机器学习算法  
Python88.com
反馈   公告   社区推广  
产品
短视频  
印度
印度  
Py学习  »  机器学习算法

5+单细胞+百种机器学习+预后+实验验证,超实用的万能模板 ,小白也适合!!

生信分析手册 • 5 月前 • 162 次点击  

导语

今天给同学们分享一篇生信文章“Harnessing single-cell and multi-omics insights: STING pathway-based predictive signature for immunotherapy response in lung adenocarcinoma”,这篇文章发表在Front Immunol期刊上,影响因子为5.7。



结果:


3.1. 示例集成、单元聚类和注释
本研究利用了来自 HRA005794 数据集的 11 个单细胞 RNA 测序样本,所有样本均来自人类肺癌组织。最初,Seurat 用于识别这 11 个测序样本中的 18 个不同的细胞簇 (Figure 1A)。随后,应用 Harmony 算法将这些样本整合到一个统一的数据集中 ( Figure 1B)。为了更好地表征这些簇,检查了 18 个公认的标记基因的表达,包括 SFTPC、MRC1、SCGB3A2、IL7R、GZMB、MS4A1、HLA-DQB1、DNAH12、S100A8、SCGB1A1、TPSB2、CD3D、NAPSA、RSPH1、CCDC26、DCN、MARCO 和 VWF。
STING 通路的细胞聚集和评分。(A) Seurat 的细胞聚集。(B) 来自肺腺癌的 11 个样本的整合。(C) 细胞簇的注释。(D) 14 个标记基因在细胞簇中的表达。(E) 高分细胞和低分细胞的分布。(F) STING 通路在簇中的分布评分。

II 型肺泡上皮细胞的标记基因,如 SFTPC 和 NAPSA,主要在簇 0、10 和 12 中表达;而上皮标志物 SCGB3A2 和 SCGB1A1 主要在簇 0、2、4、9、12 和 13 中表达。内皮标志物 VWF 主要在簇 17 中观察到,成纤维细胞标志物 DCN 主要在簇 15 中表达。单核细胞标志物 S100A8 在簇 1、6 和 8 中表达升高,而巨噬细胞标志物 MRC1 和 MARCO 在簇 0、1、2、6、7、13 和 14 中表达。肥大细胞标志物 TPSB2 主要存在于簇 10 中。纤毛细胞标志物 DNAH12 和 RSPH1 主要在簇 7、13 和 14 中表达。对于 NK 和细胞毒性 T 细胞,标记基因 GZMB 主要在簇 4 中表达,而成熟 B 细胞标志物 MS4A1 在簇 5 中最为明显。T 细胞标志物 CD3D 在簇 3、4 和 11 中高度表达 (Supplementary Figure 1)。

最终,这些簇被归类为上皮细胞、APOE + 巨噬细胞(组织驻留)、成纤维细胞、CD8 + 细胞毒性 T 细胞、内皮细胞、B 细胞、CD4 + 辅助性 T 细胞、纤毛细胞、树突状细胞、间充质干细胞、中性粒细胞、肥大细胞、分泌细胞、IFI27 + 炎性巨噬细胞和 CD8 + 效应记忆 T 细胞 (Figure 1C)。 Figure 1D显示 STING 通路相关基因在不同细胞类型中的表达,其中 XRCC5 在细胞中广泛表达,特别是在 B 细胞中表达最强,而 PRKDC 在中性粒细胞中表达最丰富。

3.2. STING 通路活动评分
使用来自 Genecard 数据库的与 STING 通路相关的基因对细胞的 STING 通路活性进行评分。结果表明,中性粒细胞、上皮细胞、B 细胞和 T 细胞得分较高,表明 STING 通路相关基因在这些细胞中活跃表达,而炎性巨噬细胞得分较低 (Figures 1E, F)。

3.3. 高分组和低分组之间的差分细胞间通讯
根据中位分数将细胞分为高分(Hight-score) 和低分 (Low-score) 组。在所有细胞亚型中,成纤维细胞在高分细胞中表现出最高的向外相互作用,而 IFI27+ 炎性巨噬细胞表现出最高的向内相互作用。成纤维细胞与其他 14 种细胞类型有很强的相互作用,主要与间充质干细胞、分泌细胞、APOE+ 巨噬细胞(组织驻留)、纤毛细胞和 CD8+ 细胞毒性 T 细胞相互作用。与低分组相比,这些相互作用在高分组中更为明显。内皮细胞也显示出与间充质干细胞和 CD4+ 辅助性 T 细胞的活跃相互作用 (Figures 2A, B)。
高 t 分和低分细胞之间的细胞间通讯分析。(A) 低分细胞中的相互作用次数。(B) 高分细胞中的相互作用次数。(C) 高分和低分细胞中推断的相互作用次数和相互作用强度。(D) 高分和低分细胞中 15 个细胞簇的相互作用强度。(E) 细胞间通讯的差异。

为了进一步研究两组之间细胞间通讯的差异,进行了细胞通讯分析。结果显示,高分组细胞间相互作用的数量和强度均显著高于低分组(Figure 2C)。在高分组中,所有 15 种细胞亚型均表现出增强的通讯,表明细胞间相互作用更加活跃。与低分组 ( Figure 2D)相比,高分组的向外和向内相互作用都更高。
热图进一步揭示了通信模式的差异。与低分组相比,高分组中的内皮细胞和上皮细胞表现出与其他细胞类型的相互作用增强,而成纤维细胞与除 B 细胞外的所有其他细胞类型的相互作用更强 (Figure 2E)。随后的热图显示高分组的通路显著增强,包括 ANNEXIN、CLEC、CD99、LAMININ 和 GRN ( Supplementary Figure 2)。

3.4. 高分和低分细胞之间的转录相似性和差异
为了探讨高 t 分和低分细胞之间的差异,进行了相关性分析和聚类,然后生成热图。结果显示,在所有细胞亚型中,内皮细胞和成纤维细胞以及 CD8 + 效应记忆 T 细胞和 IFI27 + 炎性巨噬细胞表现出高度转录相关性 (P<0.01)。CD4 + 辅助性 T 细胞与 CD8 + 细胞毒性 T 细胞、纤毛细胞和 CD8 + 效应记忆 T 细胞、纤毛细胞和 IFI27 + 炎性巨噬细胞之间观察到中等相关性 (P<0.05)。其他细胞类型之间未发现显著相关性 (Figure 3A)。
高分和低分细胞之间的异同。(A) GSVA 分数的差异。所有细胞中细胞簇的相关性。(B) 高分细胞中细胞簇的相关性。(C) 低分细胞中细胞簇的相关性。(D) 数据集之间的样本分布。

Hight-score 组 CD8+效应记忆 T 细胞与 IFI27+炎性巨噬细胞、APOE+组织驻留巨噬细胞与 CD8+效应记忆 T 细胞、APOE+组织驻留巨噬细胞与 IFI27+炎性巨噬细胞呈高转录相关性(P<0.01)。CD4+辅助性 T 细胞与 CD8+细胞毒性 T 细胞、内皮细胞与成纤维细胞、中性粒细胞与树突状细胞、成纤维细胞与肥大细胞、纤毛细胞与 CD8+效应记忆 T 细胞、纤毛细胞与 IFI27+炎性巨噬细胞呈中等相关性(P<0.05)。在低分细胞中,中性粒细胞与 CD8+ 细胞毒性 T 细胞之间存在高度相关性 (P<0.01),而 APOE+ 组织驻留巨噬细胞与 IFI27+ 炎性巨噬细胞、APOE+ 组织驻留巨噬细胞与 CD8+ 效应记忆 T 细胞、树突状细胞和肥大细胞、成纤维细胞和肥大细胞、中性粒细胞和树突状细胞以及中性粒细胞和肥大细胞之间存在中度相关性 (P<0.05) (Figures 3B, C)。

使用 findMarker 计算高分和低分细胞之间的差异基因表达。为了减轻潜在的批次效应,使用 'sva' 包对 7 个数据集 (GSE13213、GSE26939、GSE29016、GSE30219、GSE31210、GSE42127、TCGA) 进行了批量校正。校正后,未观察到显着的批次效应 (Figure 3D)。

3.5. 大规模转录组学分析和预后特征构建
TCGA 数据集的单变量 Cox 回归分析确定了 20 个具有显著差异的预后基因,包括 4 个与预后不良相关的基因(ERRFI1、IL32、PPARG 和 INPP4B)和 16 个与预后良好的基因(如 PTPN13、EPAS1 和 DOCK1)(Supplementary Figure 3A)。

为了构建 STING 通路相关特征 (STINGsig),使用了 101 种机器学习算法来评估 20 个预后基因。TCGA 数据集用作训练集,而来自 GEODE 的其他六个数据集用作验证集。应用 10 倍交叉验证方法来构建 101 个预测模型,并计算训练集和验证集的 C 指数 (Figure 4A)。在这些模型中,Lasso+CoxBoost 模型表现最好,在训练集和验证集中都表现出强大的性能。
预后特征的开发。(A) 通过 101 种机器学习算法的共识去泛素化相关特征。(B-G)6 个数据集中高风险样本和低风险样本的生存曲线。

使用中位风险评分作为阈值,所有七个数据集的生存分析表明,与低风险患者相比,高危患者的预后明显较差,具有统计学意义(Figures 4B–G)。使用 ROC 曲线 ( Figure 5A)评估模型的预测性能。总体而言,该模型在某些验证数据集(如 GSE13213 和 GSE30219)中表现出很强的预测能力,1 年、3 年和 5 年生存预测的 AUC 值超过 0.7。根据所有七个数据集的结果,可以得出结论,该模型具有出色的预后预测价值。
预测值和免疫微环境。(A) 1 年、3 年和 5 年生存预测的 ROC 曲线。(B) 8 个数据集中高风险样本和低风险样本的 PCA。

3.6. 免疫微环境和 STINGsig
使用 STINGsig 将样本分为高危组和低危组,并进行 PCA 分析以观察表达差异。高危组和低危组在 GSE13213、GSE31210 和 GSE42127 等数据集中被明显区分 (Figure 5B)。为了探讨高危组和低危组之间免疫微环境的差异,采用了来自 TCGA 数据集的七种免疫浸润算法 (CIBERSORT、CIBERSORT-ABS、XCELL、EPIC、MCPCOUNTER、TIMER 和 QUANTISEQ) ( Figure 6A)。结果表明,癌症相关成纤维细胞、中性粒细胞、浆细胞样树突状细胞(pDC) 以及 CD4+ Th1 和 Th2 T 细胞在高危样本中含量较高,而 NK 细胞、M2 巨噬细胞、B 细胞、CD4+ T 细胞、CD8+ T 细胞、CD4+ 中枢记忆 T 细胞、CD4+ 记忆静息细胞和活化肥大细胞在低风险组中显著增加。此外,STINGsig 与癌症相关免疫治疗途径和免疫周期步骤 ( Figure 6B)的相关性分析揭示了其功能机制:STINGsig 与细胞周期和 DNA 修复等细胞增殖途径呈显著正相关,而与癌症抗原释放和 B 细胞和 T 细胞募集呈负相关,反映了其在肿瘤免疫调节中的复杂作用。基于 TCIA 分析,低风险组表现出显著高于高危组的免疫治疗评分 ( Figure 6C),表明低风险患者具有更有利于免疫治疗的免疫特性。这些发现进一步说明了 STINGsig 在免疫微环境和免疫治疗中的重要调节作用,为优化免疫治疗策略提供了新的证据。
使用机器学习构建和验证 STINGsig。(A) 高风险样本和低风险样本的免疫浸润分析。(B) 使用 GSVA 评估癌症免疫周期、免疫治疗途径和 PIS 之间的相关性。(C) 使用癌症免疫组图谱预测 TCGA-LUAD 患者的 IPS,一致表明低风险组的 IPS 更高,对免疫治疗更敏感。LUAD,肺腺癌;IPS,免疫表型评分;TCGA,癌症基因组图谱。表示统计显着性,P < 0.001。NS 表示“不显着”(无统计学意义)。

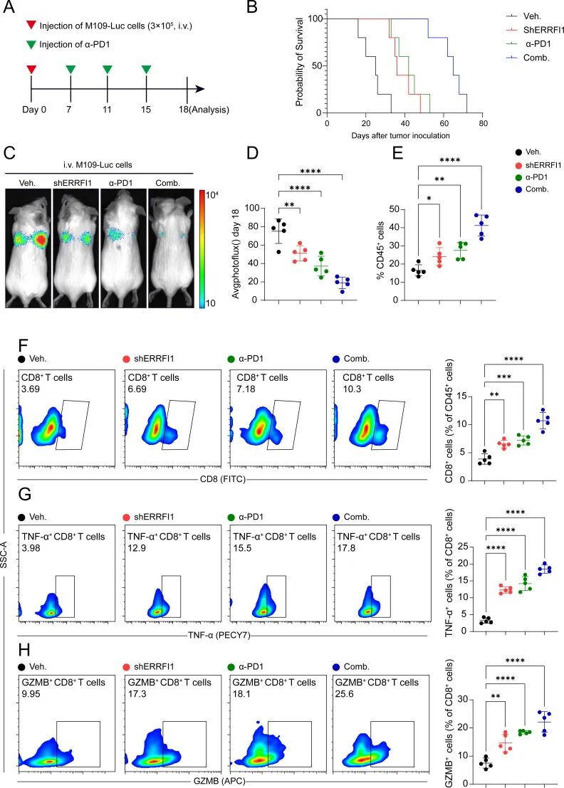
3.7. ERRFI1 缺失增强抗肿瘤免疫力,并与肺癌模型中的 α-PD1 治疗协同作用
随后,作者对 STING 特征中的关键基因 ERRFI1 进行了更深入的分析。在肺癌模型中,ERRFI1 敲低 (shERRFI1) 和抗 PD1 (α-PD1) 疗法的组合显着降低了肿瘤负荷 (p < 0.0001) 并提高了生存率,与单一疗法或对照组相比显示出协同效应 ( Figures 7A–D)。流式细胞术分析显示,联合治疗显着增强了 CD45 + 白细胞的浸润 (p < 0.05, Figure 7E)并显着增加了 CD8 + T 细胞在 CD45 + 细胞中的比例 (p < 0.001, Figure 7F)。此外,联合疗法显着提高了 TNF-α + 和 GZMB+ CD8 + T 细胞的频率 (p < 0.0001, Figures 7G, H),表明细胞毒性 T 细胞的活化增强。这些发现表明,ERRFI1 的缺失增强了抗肿瘤免疫力,并与 α-PD1 疗法协同作用以促进肿瘤控制。
ERRFI1 缺失增强了抗肿瘤免疫力,并与肺癌模型中的 α-PD1 治疗协同作用。(A) 实验设计示意图。小鼠在第 0 天静脉注射 M109-Luc 细胞 (3×10^5),然后从第 7 天到第 15 天进行治疗 (Veh.、shERRFI1、α-PD1 或 Comb)。在第 18 天进行分析。(B) Kaplan-Meier 生存曲线显示,接受 shERRFI1、α-PD1 或联合治疗的小鼠存活率提高,在联合治疗组中观察到的生存获益最大。(三、三) 第 18 天通过生物发光成像(光通量)评估肿瘤负荷。与个体治疗或载体对照相比,shERRFI1 和 α-PD1 的组合显着降低了肿瘤负荷 (****P < 0.0001)。(E-H) 肿瘤微环境中免疫细胞浸润的流式细胞术分析。(E) CD45 + 白细胞的百分比。(F) CD8 + 细胞中 CD45 + T 细胞的百分比。(G) CD8 + T 细胞中 TNF-α + 细胞的百分比。(H) CD8 + T 细胞中 GZMB+ 细胞的百分比。* p < 0.05,** p < 0.01,*** p < 0.001,**** p < 0.0001。



总结

本研究整合了单细胞 RNA 测序数据和大规模转录组数据集,系统地探讨了 STING 信号通路在细胞间通讯和免疫机制中的作用。通过生物学分析,本研究增强了作者对 LUAD 中 STING 通路的理解,为肿瘤免疫微环境提供了新的视角,并为肿瘤诊断、治疗和个性化治疗的潜在应用奠定了基础。尽管具有科学价值和潜在应用,但该研究存在一定的局限性。首先,由于成本和样本可用性的限制,这项研究依赖于公共数据集而不是专有样本,这可能会限制某些人群结果的准确性。其次,实验验证是不可能的,因为一些结论仅基于计算分析。此外, 体内实验表明,STING 特征中的关键基因 ERRFI1 的缺失显着增强了抗肿瘤免疫力,并与 α-PD1 疗法表现出协同作用,以促进肿瘤控制。尽管如此,本研究构建的 STING 通路相关特征 (STINGsig) 具有重要的预后价值,可识别与免疫微环境相关的关键基因,并为 LUAD 的诊断和治疗提供有价值的见解。对这篇文章感兴趣的老师,欢迎扫码咨询!


往期推荐

                                                                                                                      


纯生信选刊


• 纯生信文章的春天!

• 选刊正确=成功发表!


非肿瘤生信


• 6+非肿瘤代谢思路

• 非肿瘤联合铁死亡生信思路


预后模型


• 7+乳酸相关预后模型

• m7G甲基化+肿瘤生信思路


单基因生信


• 8+单基因干湿结合生信思路

• 单基因突变和淋巴结转移


单细胞系列


• 7+的脂肪细胞+单细胞测序

• 单细胞+Bulk seq生信思路

Python社区是高质量的Python/Django开发社区
本文地址:http://www.python88.com/topic/182198