研究生为了毕业能有多拼?
生信塔今天看了一篇文献,整合多个热门分析手段,比如网络药理学、孟德尔随机化、机器学习、分子对接,甚至还做了湿实验验证,竟然只发了个3.1分!!!
随后,生信塔又仔细一看,原来该文章只要了20天就接收了!这样就说得通了,2-3月正值毕业季,也许是为了能顺利毕业,将文章“抛售”了,以“分数”为代价,换取发文“速度”。不然5分+的工作量,却只发了3分,有点暴殄天物了。下面,我们一起来看看这篇文章吧,是不是真的具备5分+实力!

l题目:口强洁方治疗牙周炎的活性成分和靶点:一项多方法研究
l杂志:Naunyn-Schmiedeberg's Archives of Pharmacology(IF=3.1)
l发表时间:2025年3月
1. 活性成分与靶点收集结果
从TCMSP和HERB数据库筛选出KQJF的193种活性成分、561个相关靶点;从多个疾病基因数据库获取牙周炎相关靶点,经Venny平台分析,发现272个药物 - 疾病直接相关靶点。构建“药物-成分-靶点-疾病”网络。

图1:网络药理学分析
2. PPI网络
PPI网络有272个节点、7546条边,经MCODE插件分析得到84个关键治疗靶点。

图2:PPI网络
3. GEO数据集分析结果
筛选GEO数据库得到相关数据集,分析确定66个核心基因,多数在牙周炎组高表达,且核心基因间存在强正相关。同时明确了正常和牙周炎样本免疫细胞浸润差异。


图3:转录组分析
4. 机器学习模型分析结果
应用4种机器学习模型,SVM模型表现最佳,AUC达0.954。RF模型确定了5个关键预测基因,构建的列线图模型预测性能良好。


图4:模型构建
5. 分子对接结果
对机器学习筛选的关键靶点和KQJF活性化合物进行分子对接,发现部分化合物与靶点结合亲和力强,如黄芩素与KDR等,结合能越低结合活性越好。

图5:核心成分与关键靶点的分子对接情况
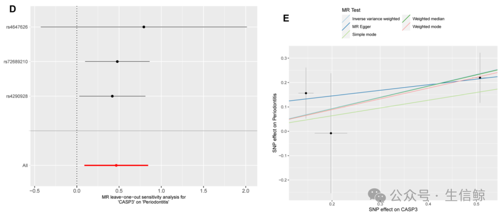
6. MR分析结果
MR分析表明CASP3基因表达与牙周炎易感性正相关(OR = 1.595,P = 0.015),FOS基因与牙周炎无显著因果关联,且CASP3结果可靠,不受水平多效性影响。


图6:关键基因与牙周炎因果关系
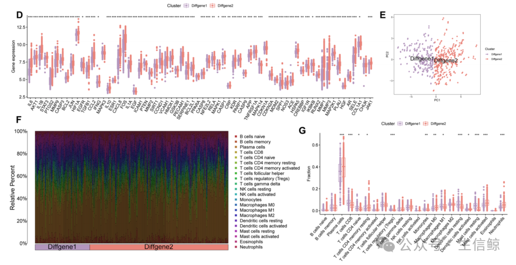
7. 核心基因聚类分析结果
PD样本核心基因聚类分为DiffGene1和DiffGene2组,两组核心基因表达、免疫细胞浸润及生物学过程、KEGG通路存在差异,还确定了352个差异表达基因(DEGs)。


图7:免疫浸润分析


图8:富集分析
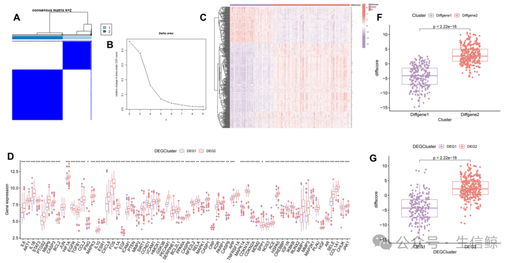
8. DEGs聚类分析结果
对352个DEGs聚类得到DEG1和DEG2组,两组基因表达、核心基因差异分析及免疫细胞浸润均不同,体现出不同的免疫调节环境。


图9:DEGs聚类分析
9. 实验验证结果
建立大鼠牙周炎模型实验表明,KQJFLLN处理组牙周组织病理改善,CASP3表达在蛋白和mRNA水平均降低,证实KQJFLLN可调节CASP3表达,缓解牙周组织降解。

图10:动物实验验证
这篇文章整体看上去不难,但是照这个工作量发3.1分属实亏了,如果选个好一点的期刊完全可以发的高一些,分析更深入点的话还能冲一冲更高分!联合思路的应用非常符合生信未来发展趋势,选对期刊立马发高分!选题拿不准,联合分析搞不定?直接找生信塔,你的得力助手已就位,十年分析经验,让你省心又省力!
注:本文为原创编译,非声张版权,侵删!
生信塔公众号持续为大家带来最新生信思路,更多创新性分析思路请点击往期推荐,快来查看吧!想复现这种思路或者定制更多创新性思路欢迎直接call生信塔,我们团队竭诚为您的科研助力!