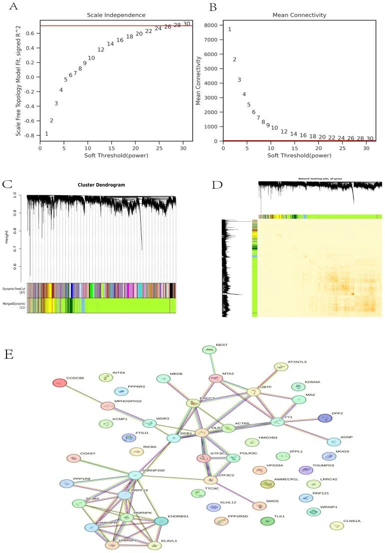
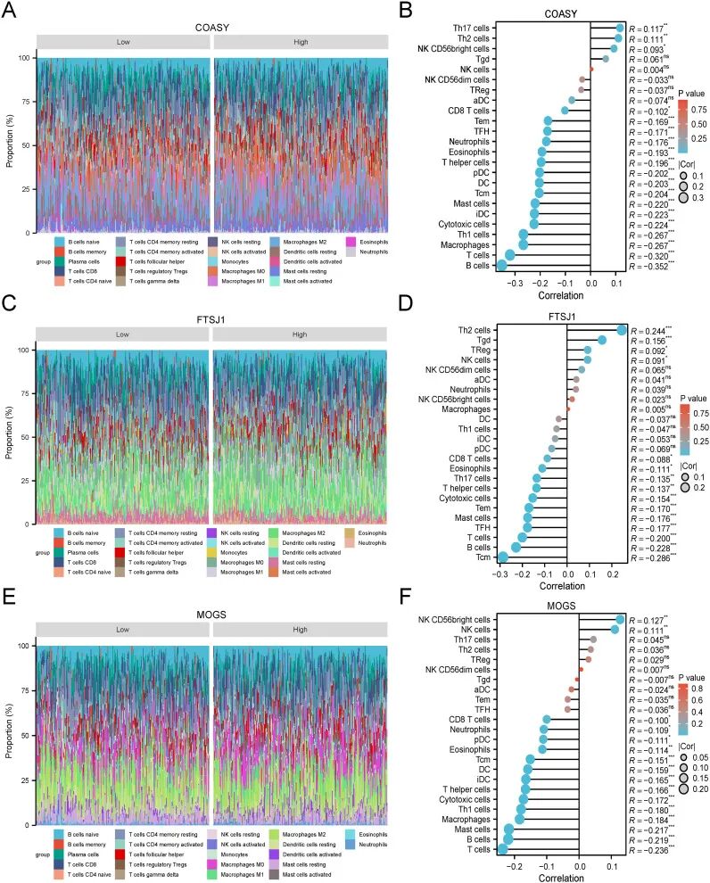
本研究探讨了肺腺癌(LUAD) 中新型线粒体自噬相关生物标志物 COASY 、 FTSJ1 和 MOGS 的意义和潜在机制。通过对 GEO 和 TCGA 公共数据库的大规模数据分析,结合加权基因共表达网络分析 (WGCNA) 和机器学习工具,确定了这些基因在 LUAD 中的差异表达,作者确定了这些基因在 LUAD 中的差异表达模式。作者的研究结果表明,它们对早期诊断和预后评估的特异性和敏感性超过了现有的临床生物标志物。此外,这些基因在细胞周期调控、线粒体自噬和免疫微环境调节中的关键作用表明它们有可能成为新的治疗靶点。尽管存在数据异质性和缺乏临床验证等局限性,但未来的研究应侧重于临床数据验证、深入机制研究和多组学协同分析,以促进肺腺癌的个体化治疗和新生物标志物的发现。本研究为 LUAD 的早期诊断、线粒体自噬研究和治疗提供了新的视角和战略基础。对这篇文章感兴趣的老师,欢迎扫码咨询!
