今天生信塔要给大家介绍的期刊来头很大,2区顶刊,只有5%的自引率,特别要提醒宝子们的是这本期刊无版面费啊!它就是《Journal of Environmental Management》
当然,无需版面费意味着期刊门槛比较高,那咱们直接学习已出版的文章思路,不就能直接赢在起跑线上啦!
今天生信塔精心给大家选了个思路和选题都在线的好文,由遵义医科大学与中南大学团队发表的文章《Exploring the toxicological impact of bisphenol a exposure on psoriasis through network toxicology, machine learning, and multi-dimensional bioinformatics analysis》,感兴趣的宝子们跟着生信塔一起先看下这篇文章的亮点吧~
1.选题:本研究选择了银屑病这一小众类型的疾病进行分析,创新性十足,BPA的研究同时又带有一定的热度,像这种热点毒物+小众疾病的分析,很受审稿人的青睐。
2.思路:本研究利用网毒、ML、分子对接和分子动力学模拟等技术,系统地探究BPA在银屑病中的潜在毒性及其分子机制。网毒现在的热度想必大家都有所耳闻,如果想发高分值的文章,还就是要像这篇文章一样走联合分析的路子。
Ps:想要网络毒理学思路翻新,不妨来找生信塔聊聊,专业团队在线答疑,你的问题就是我们前进的动力,经验丰富的大佬为你定制专属生信分析,设计课题思路,滴滴就能上车,咱们gogogo 出发咯~

题目:《通过网络毒理学、机器学习和多维生物信息学分析探索双酚A暴露对牛皮癣的毒理学影响》Exploring the toxicological impact of bisphenol a exposure on psoriasis through network toxicology, machine learning, and multi-dimensional bioinformatics analysis
杂志:Journal of Environmental Management
影响因子:8
发表时间:2025.5
研究背景
银屑病是一种常见的免疫介导性皮肤病,其发病机制尚不完全清楚。环境因素是其发生发展的关键。双酚A (BPA) 是一种普遍存在的环境污染物,危害人类健康。
数据来源
Dataset | URL |
PubChem | https://pubchem.ncbi.nlm.nih.gov/ |
ChEMBL | https://www.ebi.ac.uk/chembl/ |
STITCH | http://stitch.embl.de/ |
Swiss Target Prediction | http://swisstargetprediction.ch/ |
OMIM | https://omim.org/ |
GeneCards | https://www.genecards.org/ |
研究思路
本研究用公共数据库收集双酚A目标物以及识别潜在的银屑病相关靶点,对靶基因进行功能富集分析,用两种机器学习算法识别与BPA诱发的银屑病相关的核心靶点。通过GEO数据库的转录组数据分析,进行ssGSEA,之后进行分子对接以及分子动力学模拟,最后构建不良后果通路。
研究结果
双酚A诱发银屑病潜在靶点的网络毒理学分析
通过CheMBL、Swiss Target Prediction和STITCH数据库鉴定了189个靶点。在去除重复项后,从GeneCards和OMIM数据库中获得了5292个独特的银屑病相关靶点。BPA靶点与银屑病相关基因之间的重叠关系已用维恩图进行了说明。鉴定了100个常见靶点,这些靶点被认为是BPA诱发银屑病的潜在靶点。

双酚A诱发银屑病靶点的功能富集分析
在BP中,靶标主要富集于“树突状细胞趋化”、“趋化因子介导的信号通路”和“免疫反应”。在CC中,“伪足”、“质膜胞质侧的外部成分”和“质膜胞质侧的内在成分”被富集。在MF中,“趋化因子受体活性”、“CC趋化因子结合”和“CC趋化因子受体活性”显著富集。

利用机器学习识别关键目标
应用LASSO和SVM算法,从BPA诱导的100个银屑病相关靶点中识别核心靶基因。整合两种方法结果的维恩图最终确定了五个与BPA诱导的银屑病相关的明确核心靶点:PTAFR、CXCR2、MMP9、IDO1和LCK。

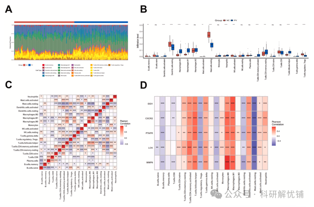
验证银屑病五大关键靶点的表达及诊断效果检查
从GEO数据库获取了银屑病患者(GSE13355)的RNA-seq数据集,银屑病皮损组织中显著上调的有PTAFR、CXCR2、MMP9、IDO1和LCK。

银屑病核心基因与免疫细胞的相关性分析
CXCR2、MMP9、LCK、PTAFR和IDO1的表达水平与活化树突状细胞、活化CD4 +记忆T细胞、Tfh细胞、γδT细胞、M0巨噬细胞和M1巨噬细胞的浸润评分呈正相关,而与静息状态下调节性T细胞和肥大细胞的浸润评分呈负相关。

双酚A与已鉴定的银屑病靶点的分子对接分析
BPA与所有五个靶标(PTAFR、CXCR2、MMP9、IDO1和LCK)均表现出强结合亲和力,结合能表明相互作用是自发的。BPA和PTAFR之间的结合能最低,表明BPA对靶标中PTAFR的结合亲和力最强。

分子动力学模拟和结合自由能评估
通过Rg来评估受体-配体结合的紧密性,PTAFR-BPA复合物的Rg值从约2.26纳米稳定至约2.22纳米。PTAFR-BPA复合物的RMSD值逐渐增加,在10纳秒后趋于稳定,PTAFR-BPA复合物的SASA值比较稳定,在60ns时达到平衡。PTAFR-BPA复合物在整个模拟过程中表现出稳定的氢键密度和强度。

不良后果路径的构建
在该AOP网络中,PTAFR、CXCR2、MMP9、IDO1、LCK的表达和活性可能受到BPA的影响,PI3K-AKT和趋化因子信号通路也参与其中,导致皮肤免疫失调和银屑病的发生发展。

文章小结
本研究利用网络毒理学、机器学习和生物信息学来研究BPA诱导的银屑病机制。公共数据库分析确定了100个潜在靶点,在PI3K-AKT和趋化因子信号通路中显著富集。机器学习确定了五个核心靶点:PTAFR、MMP9、CXCR2、IDO1和LCK。这些基因在银屑病病变组织中的表达高于对照组,并且与免疫细胞浸润相关。分子对接和动力学模拟证实了BPA与这些靶标之间存在稳定的相互作用,这支持了它们在疾病进展中的作用。~~这篇文章涉及到了多个数据库的分析,对于咱们生信人来说,功能强大的服务器可是必不可少的,贴心的生信塔已经给大家准备好了,有需要就来滴滴,随时恭候~
生信塔公众号持续为大家带来最新生信思路,更多创新性分析思路请点击往期推荐,快来查看吧!想复现这种思路或者定制更多创新性思路欢迎直接call生信塔,我们团队竭诚为您的科研助力!