社区所有版块导航
Python
python开源   Django   Python   DjangoApp   pycharm  
DATA
docker   Elasticsearch  
aigc
aigc   chatgpt  
WEB开发
linux   MongoDB   Redis   DATABASE   NGINX   其他Web框架   web工具   zookeeper   tornado   NoSql   Bootstrap   js   peewee   Git   bottle   IE   MQ   Jquery  
机器学习
机器学习算法  
Python88.com
反馈   公告   社区推广  
产品
短视频  
印度
印度  
Py学习  »  机器学习算法

IF=10.7,0实验成本搞定脂质代谢药靶分析!如何整合孟德尔+多组学+机器学习?

挑圈联靠 • 2 月前 • 144 次点击  

欢迎来看雪球的生信套路!抗日战争胜利80周年纪念日,战机、导弹轮番震撼登场,渴求进步的医学科研人,今天可以学什么样的发文方法?


整合多组学数据、机器学习算法,做药物靶点预测研究能有多香?无需申请伦理,纯公共数据,连续3年每年2篇Nature大子刊发文。潜力、实力,无需多言。接下来,我们一起看看如何逐级对标,学到独立发文的能力。

生信+临床数据分析特训

添加雪球,回复“卓越计划”1v1咨询

⭐报名窗口关闭倒计时!


Prioritization of Lipid Metabolism Targets for the Diagnosis and Treatment of Cardiovascular Diseases

心血管疾病诊疗中脂质代谢靶点的优先级确定


期刊:Research(Science Partner Journal)

IF:10.7

发布时间:2025/02/19


 技术路线 


基因列表构建

整合KEGG/Reactome数据库,得到881个与脂质代谢相关的基因。


QTL映射

在eQTLGen与deCODE数据库中匹配到25,115个显著QTL(P≤1×10⁻⁵),覆盖609个基因。


两样本MR因果推断

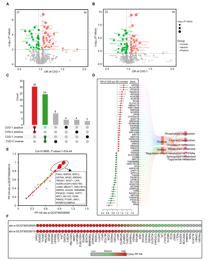
在发现队列(ebi-a-GCST90086053,n=56,637)与验证队列(finn-b-I9_CVD,n=218,792)中共同识别54个因果基因(30个正向、24个负向)。


共定位分析(Colocalization)

29个基因PH4>0.8(强共定位),12个0.5


多维度评分与靶点优先级排序

评估基因的新颖性与成药潜力,29个基因被定为高优先级治疗靶点;其中13个已有上市或临床阶段药物。


PheWAS反向验证

评估靶基因与CVD多种并发症的关联广度,29个基因均关联3–5种CVD并发症;FADS2、HSD17B12、GSTM4等贡献最显著


药物-靶点-疾病网络构建

构建DrugBank/ChEMBL网络,锁定α-亚麻酸、Glutathione、Ezetimibe、Finasteride等可直接再利用或重定位的药物


血清蛋白质组+机器学习建模

开发基于血液蛋白的CVD无创早诊模型,发现5种差异表达蛋白(HPGD、PIP4K2C、PTGR1、MLYCD、GSTM4)

XGBoost模型在60例样本(30 CVD vs 30 健康)中AUC=0.961,整体准确率96.1%,特异性97.0%。


功能注释与通路分析

解析候选基因在脂质代谢中的生物学作用,54个基因富集于磷脂、脂肪酸、胆固醇、PPARα、鞘脂及甘油三酯代谢等7条核心通路。



 研究结果 


Fig 2 脂质代谢调节靶点与 CVD 风险之间联系的 MR 和共定位研究结果总结


Fig 3 用于反向识别 CVD 潜在靶点的表型组水平分析


Fig 4 分析涉及 CVD 中 13 个潜在药物靶点的关联和相互作用


Fig 5 使用 5 蛋白机器学习的 CVD 预测模型


这种研究设计,突破了传统的单基因研究方法,能够揭示多基因间的复杂相互作用,寻找潜在的诊断和治疗靶点。0自测+0实验+0伦理,不仅可以发出至少1篇SCI,还能冲击高分、作为课题前期工作等,一举多得。


对科研小白来说,其中的基因筛选、机器学习模型构建、因果关系验证,都可以进行系统的入门学习,尝试独立发文。


分析工程师内训同款系统性课程

3个月医学科研特训

扫码后回复卓越计划咨询报名详情


可以用免费工具进行课题调研,先人一步!







生信分析离不开对各大公共数据库的使用。或挖掘,或验证,总有挑分子、找机制的基本功。平常临床/学习太忙,没时间系统学,代码报错搞不定,怎么办?


生信+临床数据挖掘两大版块,分析工程师同款内部培训资料,试试在卓越计划冲刺3个月从新手变能手!教练全程答疑,独设连续2天线下课,攻坚SCI复现实操最后一公里。用自己的课题数据复现,加速独立出科研成果👆

 雪球的生信套路 每周周中讲解 

平台改版,记得星标⭐

才不会错过更新哦

Python社区是高质量的Python/Django开发社区
本文地址:http://www.python88.com/topic/186319