社区所有版块导航
Python
python开源   Django   Python   DjangoApp   pycharm  
DATA
docker   Elasticsearch  
aigc
aigc   chatgpt  
WEB开发
linux   MongoDB   Redis   DATABASE   NGINX   其他Web框架   web工具   zookeeper   tornado   NoSql   Bootstrap   js   peewee   Git   bottle   IE   MQ   Jquery  
机器学习
机器学习算法  
Python88.com
反馈   公告   社区推广  
产品
短视频  
印度
印度  
Py学习  »  机器学习算法

IF=7.5,疾病分子亚型怎样创新?转录组+空转单细胞+机器学习......来对标!

挑圈联靠 • 2 月前 • 162 次点击  

欢迎来看雪球的生信套路!还在担心临床工作忙碌,无法入门生信分析与发文吗?今天介绍的IF7+ SCI,切入点正是与临床高度相关的耐药问题哦。如何划分疾病与耐药性相关的分子亚型?划分后要做什么才能反馈到临床转化,实现高效率发文?


纯公共数据,一次挖掘转录组+甲基化+突变+单细胞+空间转录组多个维度,怎么做整合、出结论、拿成果呢?一起来学做分析多面手:

生信+临床数据分析特训,0门槛冲击独立做科研

添加雪球,回复“卓越计划”1v1咨询

⭐报名窗口关闭倒计时!


Integrative multiomics analysis reveals the subtypes and key mechanisms of platinum resistance in gastric cancer: identification of KLF9 as a promising therapeutic target

整合多组学分析揭示胃癌铂耐药亚型及关键机制:鉴定KLF9为有前景的治疗靶点


期刊:Journal of Translational Medicine

IF:7.5

发布时间:2025/08/07


 技术路线 


数据收集与预处理

整合转录组、甲基化、突变、拷贝数数据,统一标准化。

GC 的转录组数据与相应的临床数据:TCGA

甲基化数据、体细胞突变数据和拷贝数变异 (CNV) 数据:UCSC Xena

患者生存数据:GEO( GSE186205、GSE62254、GSE84437 和 GSE15459 ),其中GSE186205 数据集源自 GC 细胞系,专门包含与铂耐药性相关的信息


差异表达与耐药基因筛选

从 3283 个差异基因中筛选出 191 个与已知耐药基因集交集的 PRAGs。


分子亚型划分(SNF + 10 种聚类算法)

基于 PRAGs、甲基化、突变信息对 GC 分型。

确定 k=3 最优,获得 CS1、CS2、CS3 三个与铂类耐药相关的分子亚型;CS2 预后最差。


亚型生物学特征解析

CS1-DNA 修复↑/免疫↓;CS2-ECM、PI3K-Akt↑/免疫中等;CS3-免疫↑。


稳定性与外部验证

META-STAD 队列中 NTP、PAM 分类一致性高(κ>0.65),CS2 仍预后最差。表现出分型良好的稳定性。


单细胞转录组分析(GSE183904)

鉴定 11 个细胞类型;耐药基因富集于恶性上皮细胞,并划分高/低耐药组(DRG)。


cNMF + SCENIC 模块分析

发现驱动耐药的关键恶性细胞模块及转录调控网络。

M1 模块在高 DRG 特异富集,其 TFs(KLF9、FOS、ATF3)显著上调。


细胞通讯与空间转录组

高 DRG 恶性细胞与内皮细胞通讯增强(VEGFA-VEGFR 等),并形成局部聚集的耐药生态位。


机器学习预后模型构建

建立基于耐药基因的 GC 预后模型,101 种算法组合中 RSF 模型最优(C-index=0.711),含 11 基因(含 KLF9),1/3/5 年 AUC 达 0.99/0.99/0.95。


免疫治疗与药物反应预测

评估模型对免疫治疗及药物敏感性的预测价值。

高 DRG 患者 OS 差、免疫治疗反应率低;对 dasatinib、erlotinib 等药物敏感性下降。


体外功能验证

KLF9 过表达抑制 AGS 细胞增殖、侵袭,降低铂类 IC50,下调 IL-6、IL-1β、TNF-α。



 研究结果 


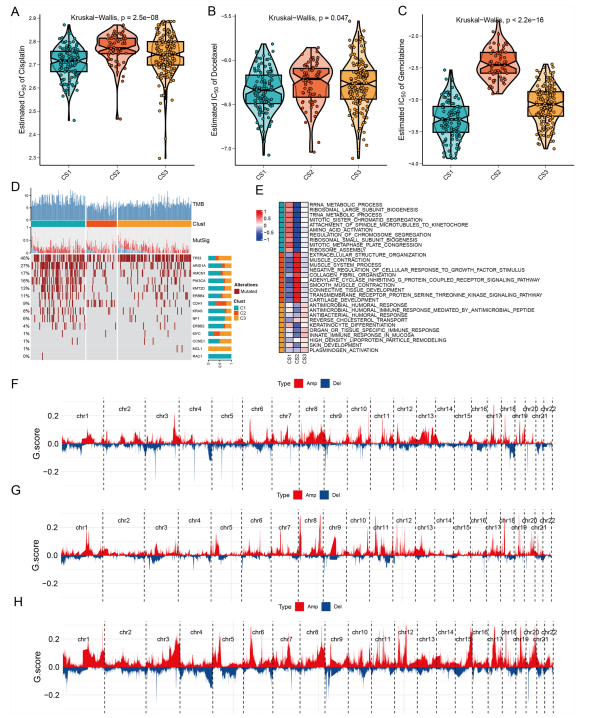
Fig 2 基于多组学的胃癌中铂耐药性相关亚组的鉴定


Fig 3 三种胃癌亚型的生物学功能差异


CS2 显示出最高的基质评分,并表现为间质性病变占主导,伴中度免疫细胞浸润。

在差异表达基因GSEA分析结果中,CS2表现出高水平的氧化应激、EMT、细胞死亡和 KRAS 通路激活(Fig 3I)。


Fig 4 GC亚型的药物预测和突变分析


CS2也显示出对顺铂、多西紫杉醇和吉西他滨三种药物最差的敏感性,与之前的研究结果一致,表明 CS2 可能是一种耐药亚型(Fig 4A-C)。


Fig 5 GC的单细胞景观


Fig 6 鉴别铂抵抗的关键模块


通过共识非负矩阵分解(cNMF)分析GC中的恶性细胞亚群,并确定6个不同的特征模块和一个称为“其它”的模块。发现表明 M1 是驱动 GC 中铂耐药的关键亚群,过表达已知介导炎症反应的转录因子,如KLF9、FOS 和 ATF3。


Fig 7 耐药性高、低亚群之间细胞通讯的差异


Fig 8 耐药性高、低亚群的免疫因子调控和空间定位


Fig 9 构建预后模型并评估其表现


Fig 10 免疫治疗和药物响应预测


Fig 11 功能富集和免疫浸润分析


分析工程师内训同款系统性课程

3个月医学科研特训

扫码后回复卓越计划咨询报名详情


可以用免费工具进行课题调研,先人一步!







差异表达基因鉴定、富集评分、预后模型开发和验证......基础的分析集合到一起,形成影响因子不基础的优秀SCI。如何顺利入门生信,学会用代码分析高通量数据,独立、低成本、高效率发SCI


生信+临床数据挖掘两大版块,分析工程师同款内部培训资料,试试在卓越计划冲刺3个月从新手变能手!教练全程答疑,独设连续2天线下课,攻坚SCI复现实操最后一公里。用自己的课题数据复现,加速独立出科研成果👆

 雪球的生信套路 每周周中讲解 

平台改版,记得星标⭐

才不会错过更新哦

Python社区是高质量的Python/Django开发社区
本文地址:http://www.python88.com/topic/186359