点击上方“阿昆的科研日常”,关注我的公众号。
添加微信:akunscience28 备注:AI
领取一份《AI科研写作提示词》
如果选题不好,往往同类型稿件极多,不仅竞争激烈,内容相似度高,而且整个实验、论证过程得实现难度也可能很高,耗费时间长还不一定好发表。相反,好的选题点能引起编辑和审稿人的喜爱,新颖性强,可操作性高,而且整个过程实现起来也不难,可以说是事半功倍。
通过AI辅助论文选题一直是大家呼声很高的需求,但AI论文选题也有几个卡点:
1.有的同学直接给出一个主题,让AI推荐选题。
AI虽有世界知识,但是它有的是预训练的旧知识,而某一个领域的最新进展它是不知道的。
拿着旧地图去寻找新大陆,那也别怪AI不靠谱了……
2.基于关键词在文献库检索得到的相关文献列表,让AI推荐选题。
这种方法需要经过主题分析,判断哪些领域过于热门,哪些领域是新兴领域,进而找到有潜力的选题。
然而,以往的AI大模型还不具备多步骤行动的能力,所以推荐的选题质量一般。
最近又有学员提出了对AI辅助论文选题的需求:
看着别人发了很多关于某主题的文章,自己也想写,但不知道从哪里切入,不知道AI能不能帮忙进行选题分析?
我们研究了一下,像GPT-5这样的agentic模型,理论上比以往的AI模型对选题这样的复杂任务完成更好。
于是,针对论文选题问题,我们研究了一套GPT-5分步实现方法:
Step1.编写Python程序对附件文献进行分析,提取关键词,进行主题聚类,从而展示聚类效果;
Step
2.基于主题分析,识别领域发展趋势,给出可行性强、新颖度高的选题列表;
Step3.对用户关注的选题进一步细化:通过实验规划,统计学分析,图表设计,注意事项等,加速课题实现。
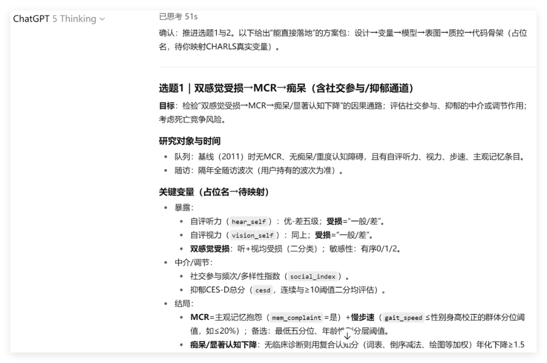
以下是效果展示:






如果你对其中某几个选题感兴趣,还可以进一步细化:



一些需要注意的问题:
1.附件文献读取完整性——有时给出2000条文献,AI只读取了500条。可想而知,这样分析出来的选题是不准确的;
2.回复答案太简略——AI大模型有节省token的倾向,ChatGPT-5 thinking最长是20w上下文,但是在输出的时候它并不会按照最长的限度来输出,而是倾向于偷懒;
3.对指令的跟随不精确,经常偏离目标。
以上问题,我们在打磨提示词的时候都遇到了。
而通过研究模型厂商的cook book和通过输出来反复调整,也都一一解决了。
AI辅助选题是我们近期SCI论文课程更新内容的一部分,老学员急需选题的可以找我们领取,不急需的等我们把系列课程全部更新完了再来领更新课包也可以。
想要了解我们的AI论文写作课程,可以添加微信了解详情。
如果你觉得我的分享对你有帮助的话,欢迎大家在这里点赞、在看、分享。当然,也欢迎大家在这里打赏。互动越多,更新越快哦~
声明:本公众号的所有原创内容,在未经允许的情况下,不得用于任何商业用途,违者必究。