Py学习  »  机器学习算法

IF 6.1!湘雅二院凭“机器学习+虚拟敲除”新思路轻松拿下二区!

生信百事通 • 1 周前 • 65 次点击  

引言

introduction

一套公共数据打通机器学习、

多队列验证、单细胞与分子对接🎉。

😎中国团队基于污染物-银屑病交集基因,

整合网络毒理学与113种机器学习模型,

✅系统解析IL-17/JAK-STAT通路机制,

并通过虚拟敲除、单细胞及体内外实验

完成全链条验证。

形成“数据-计算-实验”完整研究闭环👏。

如果你也想利用机器学习+虚拟敲除进行生信分析,快关注我们后台咨询吧!生信百事通,助力每一个科研梦想!


Chanpter 01

文献解读



标题:解析空气污染物与银屑病关联机制:一项多层次系统毒理学研究

发表期刊:Ecotoxicology And Environmental Safety

发表时间:2025年10月30日

影响因子:6.1/Q2



Chanpter 02

研究背景


银屑病环境驱动机制尚不明确,传统毒理学局限于单一靶点,无法系统解析空气污染物与免疫通路间的复杂互作,严重阻碍了环境相关性皮肤病的精准干预。


Chanpter 03

研究方法


采用整合网络毒理学、机器学习分子对接系统毒理学框架,通过多组学数据识别污染物与银屑病共同作用的基因与通路,构建并验证诊断模型。


Chanpter 04

研究思路


📌三大维度的研究思路框架已整理,点击图片查看。(5分钟获取核心要点)!

《机器学习的多层次解析:

构建空气污染-银屑病关联的系统毒理学框架》


Chanpter 05

研究结果


1.共享靶点与通路

毒理基因组数据库CTD)中筛选出1596个污染物相关基因,与150个银屑病相关基因取交集,得到51个共同基因,提示污染物可能通过调控这些基因参与银屑病发病【图1】。

图1.研究设计与分析框架概述

蛋白互作网络分析显示,核心靶点如TNF、IL6、IL1B、JAK1、STAT3等富集于炎症信号枢纽【图2B】。功能富集分析进一步表明,这些基因显著富集于IL-17信号通路、JAK-STAT通路及细胞因子介导的免疫反应【图2C-F】。

图2.综合网络毒理学与富集分析

揭示关键污染物-银屑病互作靶点

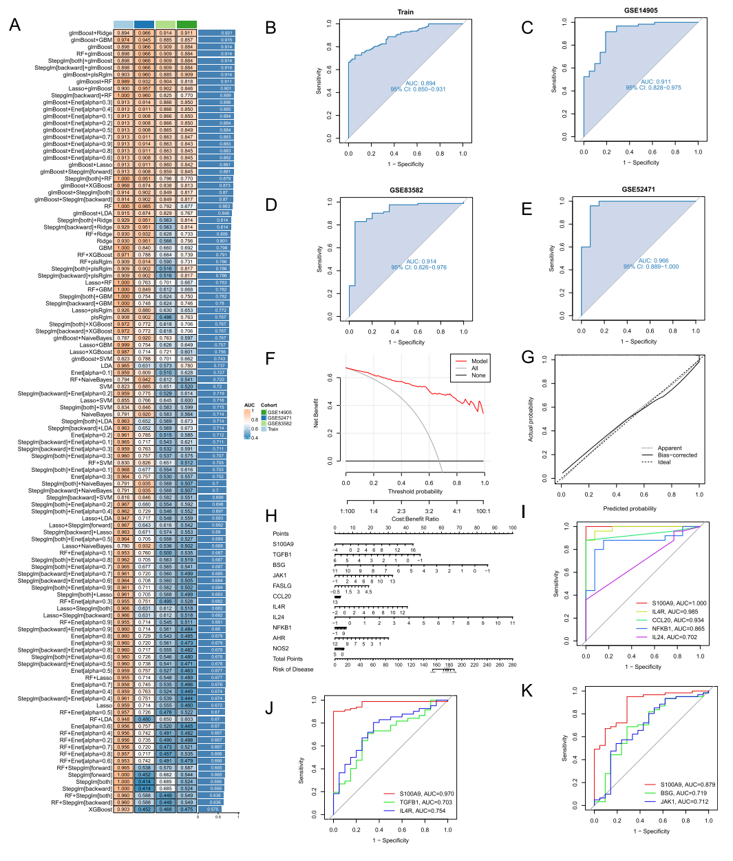
2.基因诊断模型

采用12种算法组合构建113个预测模型,最终筛选出glmBoost+Ridge组合性能最优,其整合AUC、灵敏度与特异性的综合评分最高。

图3.基于污染物相关免疫特征的银屑病

机器学习诊断模型开发与验证

该模型提取出包含IFNG、S100A9、TGFB1、JAK1、CCL20、IL4R、AHR、NOS2等在内的12个关键基因在训练集与三个独立验证集中均表现出高判别力AUC:0.894–0.966)【图3B-E】。决策曲线分析显示该模型具有较高的临床净收益【图3F】,校准曲线显示预测概率与实际结局高度一致【图3G】。

3.单细胞与虚拟敲除

在银屑病患者外周血单细胞数据中,诊断模型评分在CD14+单核细胞中最高,提示髓系免疫细胞在系统炎症中起重要作用【图4A-C】。在皮肤组织中,模型评分在角质形成细胞中显著升高,其中S100A9表达尤为突出【图4E-H】。

图4.单细胞转录组验证

与模型特征的计算机功能扰动分析

对角质形成细胞进行S100A9虚拟敲除后,差异基因富集于表皮分化、角质化包装、IL-17信号通路及氧化磷酸化等过程,说明S100A9在连接炎症刺激与角质细胞代谢重编程中起枢纽作用【图4I-L】。

4.S100A9实验验证

体外实验:IL-17刺激可显著上调HaCaT角质形成细胞中S100A9的mRNA和蛋白表达【图5A-C】。

图5.关键特征的体内外验证

 体内实验:IMQ诱导的小鼠银屑病样皮炎模型中,皮损表皮层S100A9表达显著升高【图5D-F】,进一步支持其作为银屑病风险因子的作用。

5.污染物-靶点分子对接

对7种具有明确三维结构的污染物与12个银屑病相关靶点进行分子对接,结合能热图显示甲苯Toluene) 与多个靶点具有较强结合潜力【图6A】。

图6.银屑病相关免疫靶点的分子对接研究

其中,甲苯与AHR、JAK1、NOS2的结合能均低于-5.0 kcal/mol,表明其可能通过直接结合这些免疫调节蛋白干扰其功能【图6B-D】。

6.污染物毒性特征

通过计算毒理学描述符评估7种污染物的皮肤致敏与氧化应激潜能,其中CO、O₃、SO₂皮肤致敏评分最高,NO、O₃显示较强的氧化应激响应激活能力【表1】。

表1.空气污染物的分子描述符与皮肤致敏性


文章小结

Summary of the article

研究揭示了51个共享基因富集于IL-17、JAK-STAT等通路,构建的12基因模型具有高诊断效能,分子对接表明甲苯等污染物与免疫靶点结合能力较强,为空气污染与银屑病的免疫毒性机制提供了新见解。

有生信分析需求的同学快来联系生信百事通吧!有消息一定及时回复!


生信百事通

选题设计|数据分析|思路建议

从零突破到SCI发表



往期推荐

1

IF 48.5!“癌王”胰腺癌治疗迎来新靶点!恭喜中山大学团队拿下《Nature》!国自然新标杆!

2

IF 42.5!恭喜中国博士生一作拿下《Cell》!为脊髓损伤修复找到全新代谢靶点!

3

IF 42.5!恭喜华中科技大学拿下《Cell》!全球首创CAR-T治疗神经免疫病新方案!


Python社区是高质量的Python/Django开发社区
本文地址:http://www.python88.com/topic/191994