Py学习  »  Python

限时领取|45讲人工智能与python入门课程

大数据挖掘DT数据分析 • 7 年前 • 850 次点击  
   

2017 年,AI技术汇聚了大量资本,在国务院出台的《新一代人工智能发展规划》中,人工智能核心产业规模计划在2030年超过10000亿元。


据市场调研机构赛迪预计,2018年的人工智能市场将突破200亿元。


目前,中国的人工智能研究正处在风口,行业巨头公司正逐渐完善自身在人工智能的产业链布局,不断涌现出的创业公司也持续在垂直领域深耕深挖。


2018年将是名副其实的

人工智能元年。


随着 AI 技术的渗透,将会有越来越多的企业不得不重视人工智能带来的变革,据《人民日报海外版》报道,2017年中国人工智能人才缺口超过500万人。


“人工智能+”将成为新业态,人工智能产业也将成为独角兽集中地,而人才储备则将成为制约中国人工智能发展的重要因素。 


为了让感兴趣的你对大数据、人工智能等有个更深层更近一步的认知和了解,小万te耗时10天,为您吐血整理了10G+人工智能行业干货资料


从零基础一张图读懂AI简史到熟悉全球100种数据算法工具,从AI人工智能行业重磅报告到10G教学视频,万门针对学习者的不同学习梯度,整理了适合大家的干货资料,供大家学习参考!


(整理资料文件示意)


10G+教学视频篇

(附课件+代码)


零基础小白如何入门人工智能?从免费的入门教学视频开始。


以下是万门为您奉上的免费教学视频,从课程介绍到软件下载,从工具安装到环境配置,老师都会一一手把手教你,实现真正的零基础带你入门。


以下是部分教学视频展示:




部分代码展示:


AI行业重磅报告篇:


从去年的Alpha Go对战李世石开始,再到今年升级版的Alpha Go对战柯洁,人工智能经过一年多的发酵早已不再是一个陌生的名词。


为了各位最全面了解人工智能第一手信息,特以给大家收集整理了50余篇各行业关于人工智能的发展及研究报告行业重磅报告,仅供大家参阅。


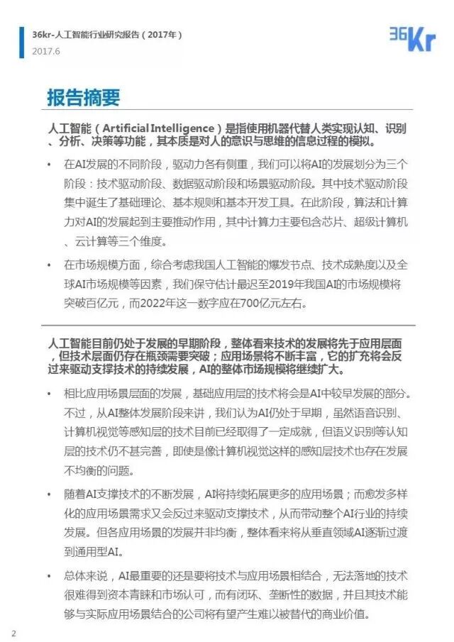
在36Kr的人工智能行业研究报告中指出,技术终将走向开放,深入场景才是王道。人工智能的未来最重要的驱动力一定会是“场景驱动”。


工具篇:


掌握数据算法从熟悉大数据工具使用开始,特此奉上全球100款大数据工具,供您学习。

部分工具案例展示:


深度学习篇:


深层学习打开了人工智能的大门,但却以“黑箱”闻名,因为深度学习的调参难、训练难。“新型”网络结构的论文大量涌现,使得对所有结构的掌握变成了不现实。


为什么深层学习一直不好掌握呢?因为我们缺少一个对深层学习合理的认识。因此整理了100余篇有关深层学习的论文,希望能对大家有所启发。


具体领取方式参见下图

↓↓↓↓↓↓


长按识别下方二维码

限时免费领取所有学习资料


今天看啥 - 高品质阅读平台
本文地址:http://www.jintiankansha.me/t/P9uuUvVm39
Python社区是高质量的Python/Django开发社区
本文地址:http://www.python88.com/topic/6754