Py学习  »  chatgpt

【ChatGPT看“ADAPEN最新原创论文”】通过碳响应控制表后资源,实现全电动社区的去碳化

AEii国际应用能源 • 2 年前 • 233 次点击  

原文信息:

Decarbonizing all-electric communities via carbon-responsive control of behind-the-meter resources

原文链接:

https://www.sciencedirect.com/science/article/pii/S2666792423000185


摘要

建筑和交通领域电气化的进展为能源去碳化带来了新的机遇。随着对电网供电的依赖度越来越高,电网碳排放强度的变化可以用来减少这两个领域的碳排放。现有的分布式能源资源(DER)协调控制方法要么考虑电价或可再生能源发电作为输入信号,要么采用决策优化,这在实际环境中难以实施。本文旨在提出和验证一种易于部署的基于规则的碳响应控制框架,促进全电动建筑和电动汽车(EVs)之间的协调。利用电网碳排放强度和本地光伏(PV)发电信号来移动可控负载。使用一个寒冷气候下的全电动混合用途社区模型进行大量仿真,验证了控制性能,包括排放、能耗、峰值需求和EV日终状态SOC等指标。我们的研究发现,可以实现4.5%至27.1%的年度排放减少,并对能源成本、峰值需求和热舒适度的影响有限。此外,如果EV车主将目标SOC降低不超过21.2%,则可以获得高达32.7%的EV排放减少。

Abstract

The progression of electrification in the building and transportation sectors brings new opportunities for energy decarbonization. With higher dependence on the grid power supply, the variation of the grid carbon emission intensity can be utilized to reduce the carbon emissions from the two sectors. Existing coordinated control methods for buildings with distributed energy resources (DERs) either consider electricity price or renewable energy generation as the input signal, or adopt optimization in the decision-making, which is difficult to implement in the real-world environment. This paper aims to propose and validate an easy-to-deploy rule-based carbon responsive control framework that facilitates coordination between all-electric buildings and electric vehicles (EVs). The signals of the grid carbon emission intensity and the local photovoltaics (PV) generation are used for shifting the controllable loads. Extensive simulations were conducted using a model of an all-electric mixed-use community in a cold climate to validate the control performance with metrics such as emissions, energy consumption, peak demand, and EV end-of-day state-of-charge (SOC). Our study identifies that 4.5% to 27.1% of annual emission reduction can be achieved with limited impact on energy costs, peak demand, and thermal comfort. Additionally, up to 32.7% of EV emission reduction can be obtained if the EV owners reduce the target SOC by less than 21.2%.

Graphics


Fig. 1. The workflow of this paper, which involves building community energy models with EV loads in URBANopt and optimizing the DERs using REopt. OpenStudio measures are then used to implement control algorithms, and annual energy simulations are conducted to evaluate the results of the coordinated control scenario against the baseline scenario.

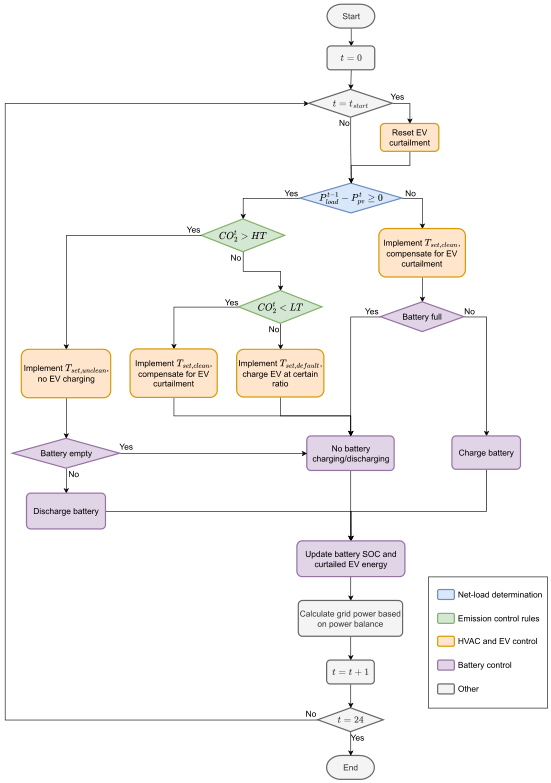
Fig. 2. The flowchart illustrates the decision-making process of the proposed coordinated control algorithm for building HVAC systems, EV charging, and battery charging/discharging based on grid carbon intensities and local PV generation. The process includes net-load determination, emission reduction control rules, HVAC and EV control, battery control, and grid power calculation.


Fig. 4. Three-dimensional rendering map of the mixed-use case study community located in Denver, Colorado, United States. The community is planned to have 148 buildings, most of which are large commercial buildings. Figure was first used in Wang et al.

Fig. 6. Violin plots of the distribution of building annual total emissions, net emissions, and emissions from HVAC systems and EVs. Each point in the plots represents the annual emissions of one building. The application of the proposed emission reduction control algorithm has led to a significant whole building emission reduction, with more prominent emission reductions in the EVs than the HVAC systems.

Fig. 10. Color plots of annual average zone mean PMV values per building before and after the implementation of the emission reduction control. Each color block represents one building. The emission reduction control has slightly lowered the community average PMV value by 0.02, indicating a slightly colder indoor environment, but the adoption of the control will not impact the occupants’ thermal comfort with the design parameters proposed in this work.

关于Applied Energy

本期小编:王桥   审核人:张庭生

《Applied Energy》是世界能源领域著名学术期刊,在全球出版巨头爱思唯尔 (Elsevier) 旗下,1975年创刊,影响因子11.446,CiteScore 20.4,高被引论文ESI全球工程期刊排名第4,谷歌学术全球学术期刊第50,本刊旨在为清洁能源转换技术、能源过程和系统优化、能源效率、智慧能源、环境污染物及温室气体减排、能源与其他学科交叉融合、以及能源可持续发展等领域提供交流分享和合作的平台。开源(Open Access)姊妹新刊《Advances in Applied Energy》现已正式上线。在《Applied Energy》的成功经验基础上,致力于发表应用能源领域顶尖科研成果,并为广大科研人员提供一个快速权威的学术交流和发表平台,欢迎关注!

公众号团队小编招募长期开放,欢迎发送自我简介(含教育背景、研究方向等内容)至wechat@applied-energy.org

点击“阅读原文”

喜欢我们的内容?

点个“赞”或者“再看”支持下吧!

Python社区是高质量的Python/Django开发社区
本文地址:http://www.python88.com/topic/155265