
“乳酸化”的风头和热度,真是非其他方向可比啊!
生信塔早上看到一篇上周五刚刚发表的乳酸化文章,21天就接受了,就靠机器学习+常规预后思路就发了2区6分+,就这发文速度,就这性价比,就问还有谁!!!(ps:生信塔的新文献分享速度也还可以吧,跟紧生信塔,新思路不错过!有思路设计、生信分析、生信服务器需要的朋友,也可以找生信塔哦,咱们团队经验足足的~)
这篇文章基本上是95%的生信占比加上一丢丢的表达验证,妥妥的经济适用思路,不论你是个人做科研还是小课题组,都可以轻松实现!另外,这篇文章是11月投稿,当月接受,咱们不妨假设一下,如果你从看到这篇文章开始就着手去复现,算上分析和实验的周期,很可能2月份就能到手一篇文章了,还能赶在国自然提交前增加一点筹码,是不是爽歪歪~
话不多说,咱们赶紧看文章,生信塔已经迫不及待要分享给大家了!
1. 乳酸化选题:乳酸化的选题优势除了热度,还有关键一点就是生信发文量还不太多,留给你的待挖掘空间还是比较足的,也就是热度与创新性齐备,想快速发文,选它就对了!
2. 思路成熟好实现:好的食材只需简单的烹饪,热点也一样。新热点刚开始发文一般不需要太复杂的思路和分析,重要的是抢时间,谁先发出来谁就能发的更好!这篇文章就是应用的常规预后思路,WGCNA+机器学习基因筛选+免疫分析,再加上一点验证实验,生信分析套路的实践很成熟了,实验也是最基础的,整体都比较容易复现!
乳酸化热点这发文速度和性价比真的太哇塞了!这么好实现的经济适用思路,你还在等什么?用起来吧!争取年后就到手一篇~思路复现有些难度?自己没时间搞分析?快来联系生信塔吧,专业生信团队,提供个性化思路设计和生信分析服务,十年经验,值得信任!

题目:乳酸相关基因特征作为鼻咽癌预后预测因子和免疫谱的综合分析
杂志:Journal of Translational Medicine(IF=6.1)
研究背景
鼻咽癌(NPC)是一种侵袭性恶性肿瘤,发病率和死亡率很高,很大程度上是因为其诊断较晚且具有转移潜力。乳酸代谢和蛋白质乳酰化被认为通过调节肿瘤微环境和免疫逃避在鼻咽癌发病机制中发挥作用。然而,专门将乳酸相关机制与鼻咽癌联系起来的研究仍然有限。
研究思路
该研究基于NPC数据集进行差异表达分析,获得差异基因。同时进行WGCNA分析获得与 NPC 显着相关的模块基因,与DEGs和乳酸相关基因(LRG)取交集后得到乳酸相关差异表达基因(LR-DEG)。使用3种机器学习算法筛选NPC相关生物标志物,进行表达验证、免疫浸润分析、GSEA分析,构建临床预测列线图和“TF-miRNA-基因”网络。(ps:生信分析数据处理量较大,自己跑可太慢了,强烈推荐用服务器啊!生信塔这里就提供服务器租赁服务,共享/独享皆可,附带一对一技术指导,新朋友还可免费试用,超多优惠欢迎咨询~)

图1:研究流程图
主要结果
1. 乳酸相关差异表达基因(LR-DEG)的鉴定
基于NPC数据集筛选差异基因,获得1058个DEGs,富集分析显示DEGs主要参与“细胞间信号传导和相互作用”以及“免疫微环境”等途径(图2)。WGCNA分析获得了372个与NPC相关的关键模块基因(图3),与DEGs和LRG取交集,得到17个乳酸相关差异表达基因(LR-DEG)。随后对17个基因进行PPI网络构建和GO、KEGG富集分析,显示其主要富集于免疫相关通路和功能(图4)。

图2:NPC差异基因分析

图3:NPC相关关键模块基因的鉴定

图4:LR-DEG的鉴定和分析
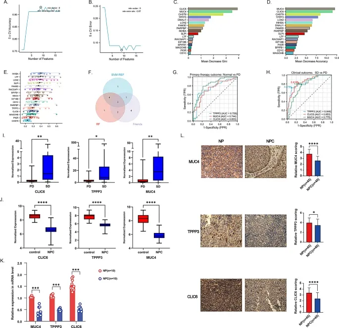
2. 基于17个LR-DEG利用3种机器学习算法筛选到3个具有较强诊断和预测价值的核心基因作为NPC的乳酸相关生物标志物,并在临床样本中验证其表达

图5:NPC乳酸相关生物标志物的筛选
3. 基于3个生物标志物建立列线图,DCA、ROC和KM曲线评估模型的性能和准确性,GSEA分析显示3个基因主要富集于免疫相关通路

图6:NPC生物标志物的临床和功能富集分析
4. 免疫浸润分析发现M0 和 B 巨噬细胞,以及免疫相关评分与3个生物标志物密切相关,表明其与肿瘤微环境之间存在关联

图7:乳酸相关生物标志物的免疫浸润分析

图8:NPC 免疫微环境中生物标志物作用的分析
5. 基于3个关键基因构建“TF-miRNA-基因”网络,通过 DrugBank 和 ChEMBL 数据库确定了针对3个基因的候选药物,并构建生物标志物-药物相互作用网络

图9:NPC基因调控网络及药敏性分析
小结
看完这篇乳酸化的经济适用思路,有没有想下场一试的冲动呢?现在上车仅用成熟思路、常规分析、简单实验就能发2区6分+,性价比又高发文又快,正是上车最好时机!乳酸化修饰火热程度逐渐攀升,生信塔预测后面几个月生信发文会迎来井喷,所以说上车越早越好,像这篇文章一样,早早出手才能获得高性价比文章!ps:如果你对乳酸化修饰分析感兴趣想复现或个性化定制思路的朋友,欢迎直接联系生信塔,复杂分析搞不定也可以找生信塔来帮忙,专业团队为你量身打造最佳创新思路,助力你的科研之路走的又快又好~
生信塔公众号持续为大家带来最新生信思路,更多创新性分析思路请点击往期推荐,快来查看吧!想复现这种思路或者定制更多创新性思路欢迎直接call生信塔,我们团队竭诚为您的科研助力!