Py学习  »  机器学习算法

IF=6.1,1个月前新发表,有新方法!网络毒理学+机器学习+虚拟敲除+分子对接,多层次发高分攻略!

挑圈联靠 • 1 周前 • 33 次点击  

欢迎来看雪球讲发文套路!本周集中为大家带来网络毒理学系列讲解。如果你已经掌握网络药理学分析,更建议你再试试网毒!实验压力低,成本少、效率高,这些优点到2026年也通用。如何找到切入点、融会贯通呢?一起来多读文献吧!

毒性物质相关靶基因哪里找、

通过哪些方法筛选、验证

一起跟着IF6+文献学习👇

Decoding the air pollutant-psoriasis axis: A multi-layered systems toxicology investigation

解码空气污染物-银屑病轴:一项多层次系统毒理学研究


期刊:Ecotoxicology and Environmental Safety

IF:6.1

发布时间:2025/11/01


 技术路线 


数据收集与整合

获取银屑病与空气污染相关基因表达数据,整合5个GEO转录组数据集(GSE13355、GSE78097、GSE14905、GSE52471、GSE83582)及2个单细胞数据集(GSE194315、GSE121212)。

空气污染物靶基因识别

从CTD数据库获取9种污染物(PM、苯、SO₂、NO₂、O₃、NO、CO、甲苯、VOCs)相关的1596个人类靶基因。

银屑病相关基因收集

从GeneCards、OMIM、GWAS Catalog、MalaCards、Open Targets五个数据库中筛选出150个高置信基因。

交集分析

获得51个空气污染物与银屑病共享的潜在致病基因,提示其在污染物诱导银屑病中的潜在作用。

功能富集分析(GO/KEGG/MeSH)

富集于IL-17、JAK-STAT、细胞因子信号、Th1/Th2免疫反应等通路,提示污染物可能通过免疫失调诱发银屑病。

蛋白互作网络(PPI)构建

TNF、IL6、IL1B、IFNG、JAK1、STAT3等为网络核心节点,参与炎症信号传导

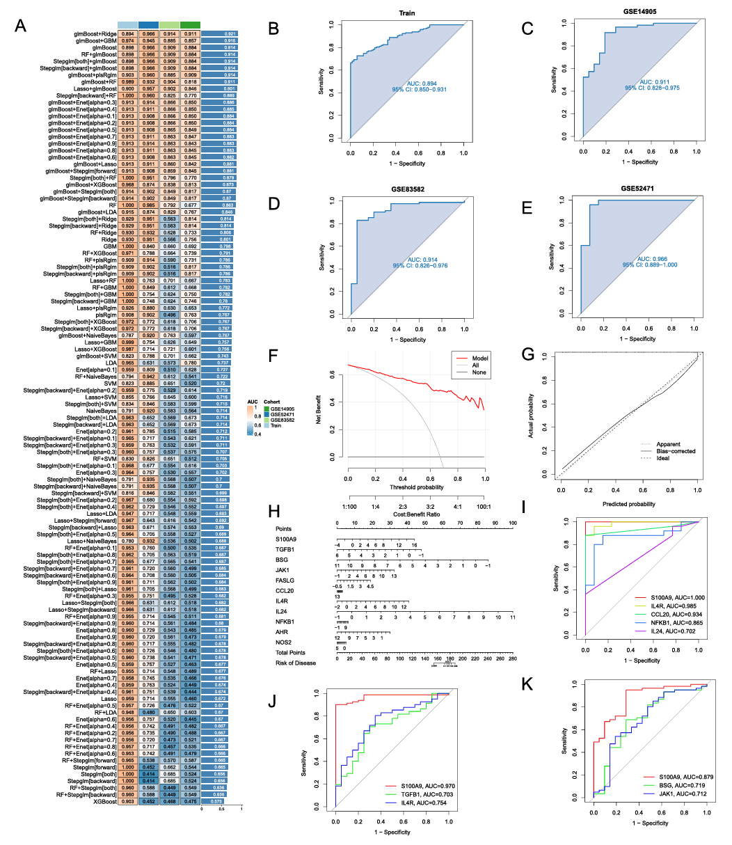
机器学习建模(113种组合

glmBoost + Ridge模型表现最佳,AUC达0.894–0.966,筛选出12个关键基因(如S100A9、IL4R、JAK1、CCL20等)。

单细胞数据验证

S100A9在角质形成细胞中高表达,JAK1在T细胞中高表达,模型评分在髓系细胞中显著升高,提示其系统性免疫相关性。

虚拟基因敲除(in-silico KO

评估关键基因(S100A9)在银屑病角质形成细胞中的功能,发现S100A9缺失影响角化、免疫、代谢相关基因表达,提示其在角质形成与炎症调控中的核心作用。

体外实验验证(HaCaT细胞)

IL-17显著上调S100A9的mRNA与蛋白表达,支持其参与银屑病炎症反应。

动物模型验证(IMQ小鼠模型)

IMQ处理后小鼠皮肤S100A9表达显著升高,进一步确认其致病相关性。

分子对接分析

预测污染物与免疫靶蛋白的结合能力,甲苯与AHR、JAK1、NOS2等蛋白结合能低于–5.0 kcal/mol,提示其可能通过直接结合干扰免疫功能。

交互作用可视化与注释

解析污染物-蛋白复合物的结合模式,甲苯通过疏水作用与π-π堆积与AHR、JAK1、NOS2结合,提供结构层面解释其免疫调控潜力。


 研究结果 



正文共6图1表,干湿结合

适用于各种环境暴露-疾病关联研究进行思路迁移。


Table 1 空气污染物的分子描述符与皮肤致敏性


Fig 2 整合网络毒理学和富集分析,识别关键污染物-银屑病相互作用靶点

A) 显示银屑病相关靶点与7种结构定义空气污染物相关基因重叠的基因的韦恩图

B) 交叉基因的PPI网络

C-E) GO对交叉靶点的富集结果,分别为BP、MF、CC

F) KEGG通路富集分析

G) MeSH过表达分析以网络形式可视化呈现,突出与目标集相关的富集疾病及生物学术语


Fig 3 基于机器学习的银屑病诊断模型的开发与验证,利用污染物相关免疫特征

A) 模型开发工作流程概述,包括输入基因选择、12个算法训练以及113种组合的性能评估

B-E) 训练数据集中表现最佳模型(glmBoost + Ridge)及三个独立验证队列(GSE14905、GSE83582 和 GSE52471)的受试者工作特征(ROC)曲线

F) 决策曲线分析(DCA)显示最终模型在多个阈值概率范围内的优越临床净收益

G) 校准曲线显示验证集中,预测概率与观察结果之间高度异质

H) 基于12个基因模型构建的列线图

I-K) 验证集中单个模型基因的ROC曲线


Fig 4 单细胞转录组验证及模型特征的计算机功能扰动分析

A-B)  银屑病患者 PBMC 单细胞 RNA-测序数据的 UMAP 可视化,按细胞类型(A)和诊断模型评分(B)着色

C) 绘制了不同 PBMC 细胞类型间模型评分比较的小提琴图

D) 显示PBMC中12个模型基因的表达水平和细胞类型分布的点图

E-F) 银屑病皮肤组织单细胞谱系的UMAP图谱,展示细胞分布(E)与诊断评分强度(F)

G) 小提琴图展示皮肤驻留免疫细胞与上皮细胞间模型评分的差异分布

H) 点图展示模型基因在不同皮肤细胞类型的表达和丰度

I-J) 通过计算机模拟敲除病变角质形成细胞中的S100A9,揭示出差异扰动程度最高的基因(I:散点图;J:排名前20基因的条形图)

K–L) 利用KEGG(K)和Reactome(L)对扰动基因进行功能富集分析,表明S100A9耗竭后免疫和代谢信号传导通路遭到破坏


Fig 5 对最重要的特征进行体内体外验证


Fig 6 银屑病相关免疫靶标的分子对接

A) 七个结构定义污染物与 12 个银屑病相关免疫靶点之间结合能(kcal/mol)的热图

B-D) 甲苯与 AHR-甲苯复合物的对接模型;JAK1-甲苯复合物与 NOS2-甲苯复合物


以这篇文献的疾病“银屑病”为例,结合网络毒理学,在IF7+、IF8+的期刊上都有发表。并且,都在题目中标明包含生信分析

2026年,生信为主的研究也能发文;关键是,选什么思路、用什么方法。学无止境,大家保持高度关注!


思路迁移 | 课题设计 | 分析交付

添加雪球,回复“个性化”1v1了解详情






技术不断进步,距离“虚拟敲减”成为发文硬通货还有多久?持续观望,可能错过一个又一个低成本发文机会,最好的开始时间,就是现在。


如果你也想发表更高影响因子上限的文章;

如果你也想加速获取可靠的、高置信度的科研成果;

如果你也想冲刺升学/升职/评优等多种场景,增加科研竞争力,

👇来找雪球,添加后回复“个性化”开始咨询吧!


添加后回复“个性化”咨询

 雪球的生信套路 每周周中讲解 

平台改版,记得星标⭐

才不会错过更新哦

Python社区是高质量的Python/Django开发社区
本文地址:http://www.python88.com/topic/189964