这两天去 GitHub 逛了一圈,心里挺不是滋味的。
bilibili-API-collect 开发者前几天(1 月 28 日)突然发布消息:
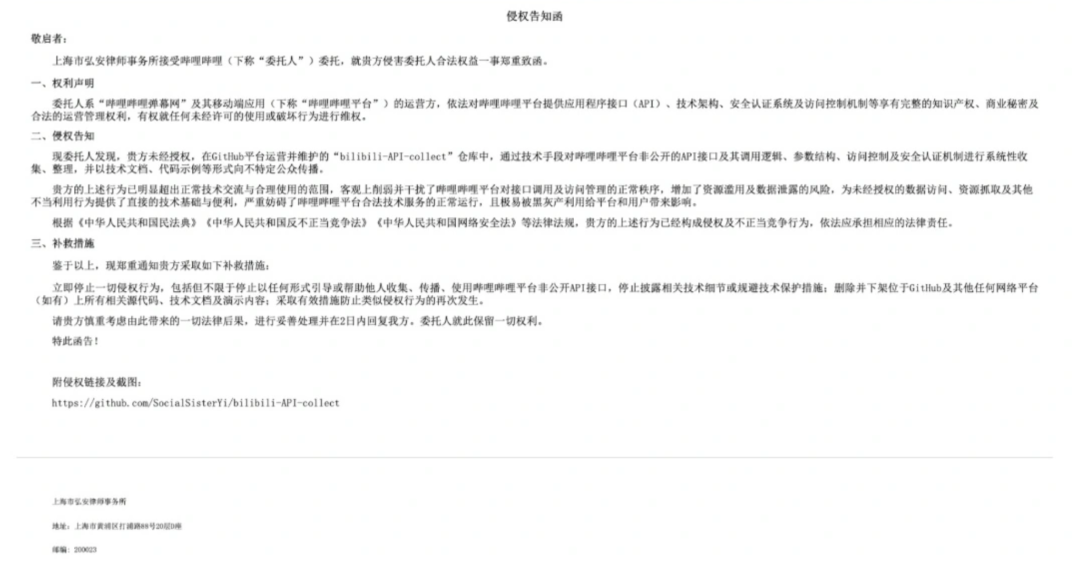
“2026 年 1 月 28 日,本仓库维护者收到B站委托的律师事务所发律师函警告邮件,指控本仓库中的项目存在“通过技术手段对哔哩哔哩平台非公开的 API 接口及其调用逻辑、参数结构、访问控制及安全认证机制进行系统性收集、整理,并以技术文档、代码示例等形式向不特定公众传播”的侵权行为。即日起停止维护并删除相关文档及源代码。“
平时喜欢折腾开源软件的朋友,看到这一幕估计都会觉得心堵。
就在前几天,那个斩获了 20k Star、被大家当成开发字典查阅的 bilibili-API-collect 也就是 B站 API 收集项目,彻底没了。
理由特别简单粗暴,就是律师函警告。
我看了一下这份赛博判决书,对方的指控非常直接,他们说这是通过技术手段对平台非公开的 API 接口进行系统性收集,还向公众传播。
bilibili-API-collect 这个项目虽说收集公开的api,但其实也有不少通过逆向分析等扒来的 api,这确实不应该,但按照以往惯例,这种不直接危害其官方客户端的行为,B站向来都只是睁一只眼闭一只眼的。
结果没想到,这次B站直接把制裁的大手伸向了它。
如果说封禁第三方客户端是为了护住钱袋子,那封禁 API 文档简直就是把研究技术的空间也彻底收了回去。
这确实有点不装了,其实这种围猎半年前就开始了。
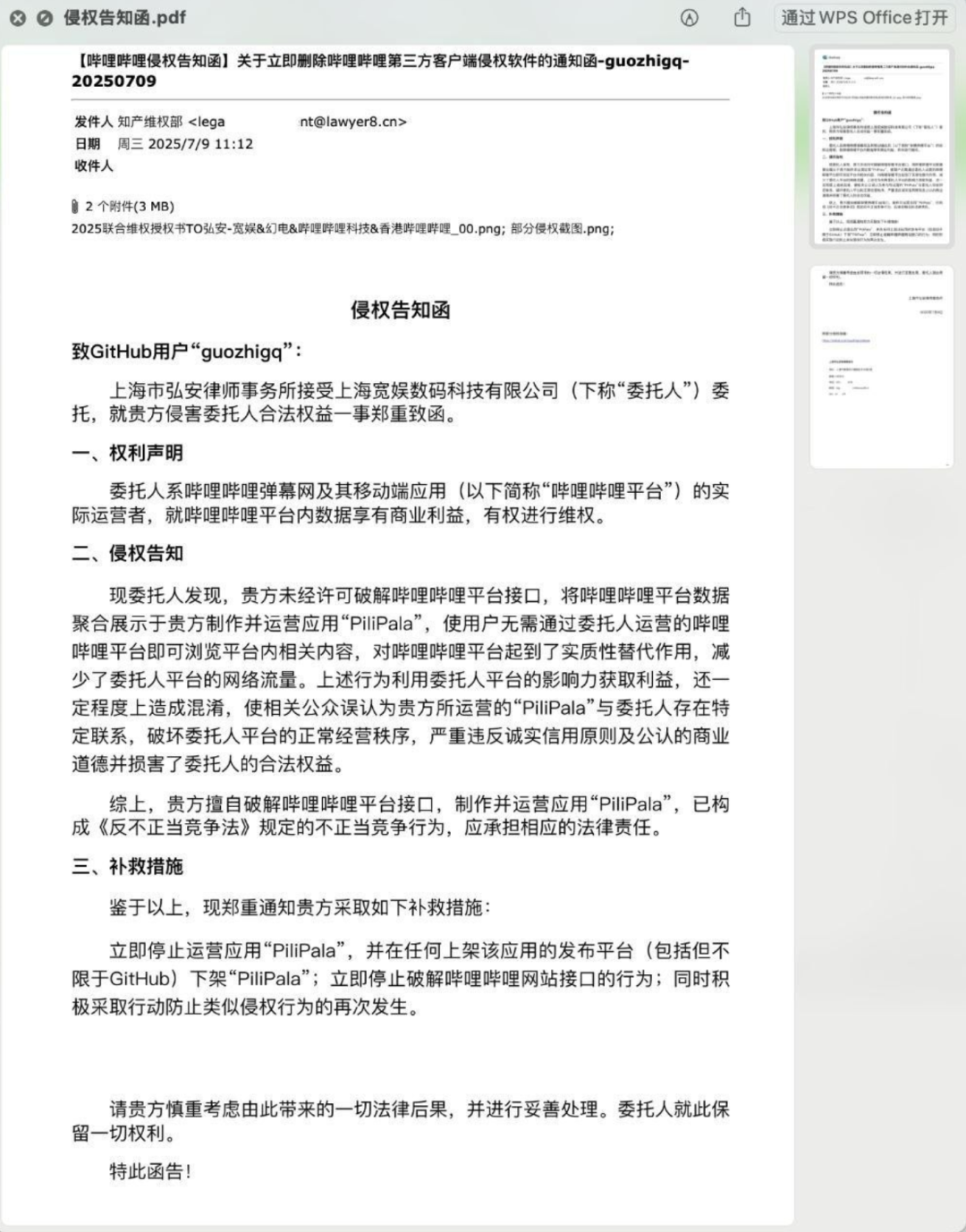
2025 年 7 月 18 日对于很多 B站老用户来说是个难熬的日子。
那个基于 Flutter 开发、界面清爽、没有直播带货的第三方客户端 PiliPala 就是在那天宣布停止更新的。
当时开发者晒出的律师函里提到过一个词叫实质性替代作用,这个词用得很精准。实质性替代的意思就是你们做得太好用了。
大家费劲巴力去搜第三方客户端,原因都在官方 App 身上。现在打开官方 App,开屏是广告,首页是短视频流,底栏中间塞个会员购,视频下面还挂着直播贴片。
PiliPala 这种工具只是还原了 B站原本该有的样子。
但在资本眼里这种纯粹就是原罪,因为它阻碍了流量变现,阻碍了他们把用户变成看广告的数据(这并没有错)。
PiliPala 的倒下像是杀鸡儆猴,那这次干掉 API 文档项目就是彻底不装了。
他们不仅不让用好用的工具,连制造工具的知识都不允许存在。
这背后符合一个全球互联网平台通用的衰退公式,知名科技作家 Cory Doctorow 提出过一个叫 Enshittification的理论,也就是平台衰退化。
故事的发展总是很相似。
最初的蜜月期,平台为了拉人头会极度开放,甚至赔钱让用户爽,就像当年的 B站,无广告、极客氛围、二次元净土,那时候用户就是上帝。
但这股热乎劲一过,用户数够了,平台就进入了变现期。这时候他们开始背刺用户,疯狂塞广告、搞算法推荐,一切为了让广告商满意。
到了最后的收割期,也就是垄断市场之后,它不仅虐待用户,连商业客户也一起虐,把所有价值都吞进自己肚子里。
PiliPala 和 bilibili-API-collect 的存在实际上是在强行把用户拉回那个美好的蜜月期。这就触碰了 B站的底线。现在的 B站正处于拼命向资本市场证明自己能赚钱的关键时刻。财报压力摆着,股价挂着,它必须保证每一个流量都能被精确地计算、打包、卖给广告商。
第三方生态就像是围墙上的一个个小小的洞口,小,但是好玩。
从洞钻进来只看视频不看广告,它就没法向资本市场“讲故事”。
官方 App 的臃肿从来不是技术不行,而是商业必须。
他们封杀 API 文档是为了从根本上扼杀潜在的可能危害其商业利益的项目的出现(估计是遇到会玩的了,向李旎建议直接干掉bilibili-API-collect)。
这也并不是只有 B站一家这么干,放眼全球,现在的互联网就是一场大型的圈地运动。
2023 年国外的 Reddit 为了干掉第三方客户端 Apollo,直接给 API 定了个天价,逼得开发者原地解散。
Twitter 也就是现在的 X,马斯克上台后直接切断了第三方接口,把 Tweetbot 这种十几年的老牌应用直接掐死。
理由都是一样的,别想在我的地盘上用我没法控制的方式看我的内容。
互联网早期的那种开放、共享、互联互通的精神,在 2026 年的今天差不多已经是个死词了。
对于普通用户或者开发者来说,愤怒之后更多的是无力。
我想向所有曾经为 Bilibili 第三方生态做出过贡献的开发者们致以敬意。是你们让我们见识过这个平台曾经可以多么美好。
同时我也想提醒大家,在这个数据控制权日益收紧的时代,学会做一个数字生存狂很有必要。
喜欢的视频别光点收藏,赶紧下载到本地硬盘。
好用的开源工具记得 Fork 一份代码到自己的仓库。珍贵的教程和文档没事就存个 PDF。
趁现在还能看,多存点好东西。
因为谁也不知道下一次 404 会轮到谁。