2018年4月以来,加密货币市场开始进入熊市,此后的几个月一直没有走出来,全球政策也是趋于严格,区块链企业大部分发展速度放缓。
市场行情的不景气及政策的缩紧迫使企业不得不重新规划发展方向和路线。几个月以来,大部分企业开始意识到区块链技术的发展需要更加落地,而不是纸上谈兵。因此,很多企业开始转型,从关注加密货币领域转向行业应用,企业业务也更加贴近政策要求。
清华大学互联网产业研究院&链塔智库(BlockData)对2018年前三季度区块链行业发展进行调查和研究。
1)首先,介绍区块链行业整体情况,重点关注第三季度新增项目数量,地域分布,行业分类及融资情况。
2)其次,分析第三季度区块链舆情波动情况,全球各国新增政策,专利及人才发展情况。
3)接下来,根据链塔智库“3+1”行业图谱分类,调查和研究了区块链各个行业的发展情况,选取重点案例进行分析。
4)最后,总结前三季度区块链行业发展情况及对第四季度进行预测。











































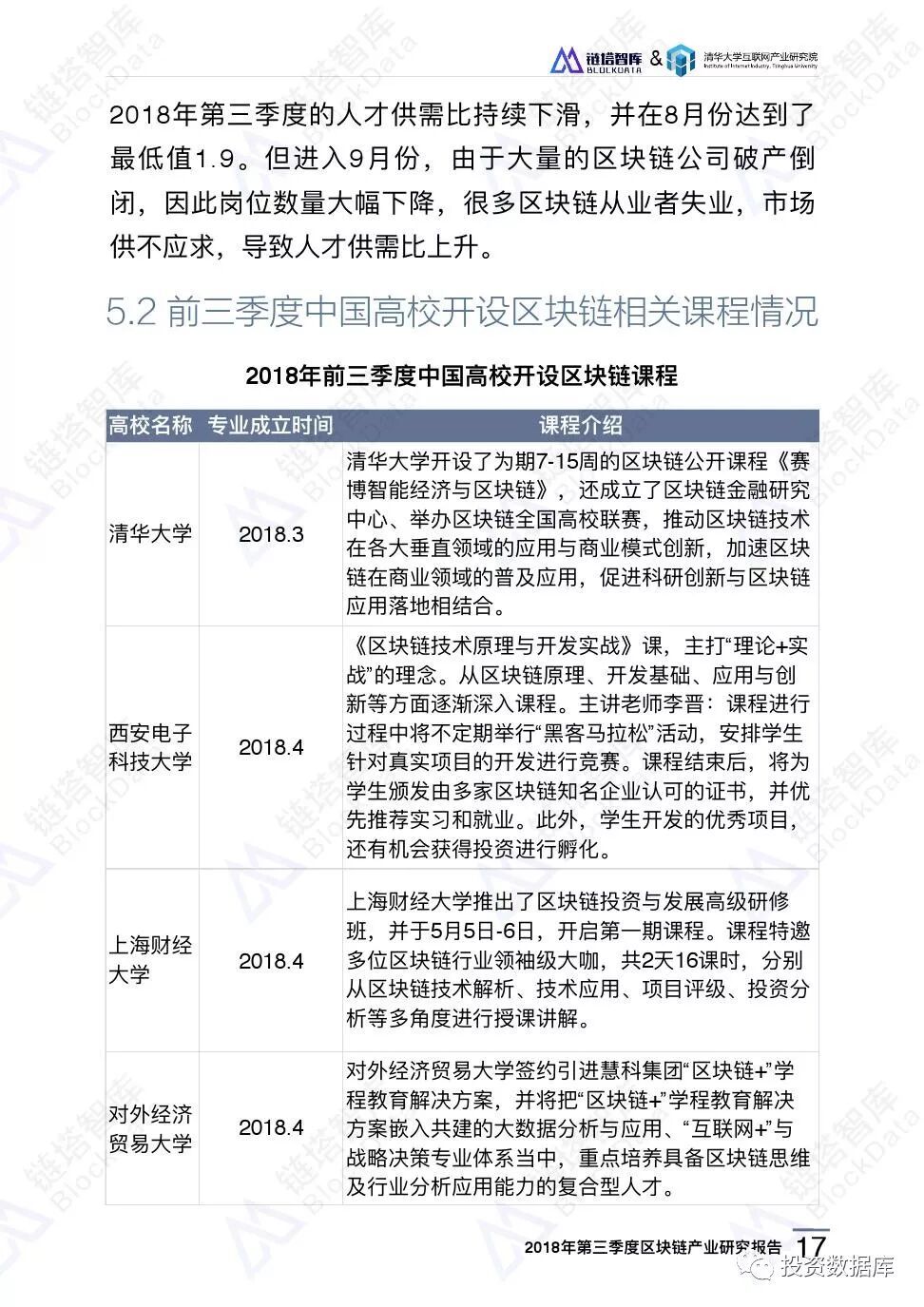
(来源:链塔智库)
关于我们
|
INVEST-DATA ----我们致力于创造中国专业的投资数据库。 我们将不断提供行业分析、项目信息、投资热点等内容,分享精准数据所带来的投资成功! |
联系我们 |
需要购买报告者,请加微信号:invest-data9 有项目合作者,或参与在线讨论者,
请加入 QQ群:363095667 或留言
service@d-long.cn |
| 如何下载“投资数据库” APP? |
长按识别下方二维码,选择“普通下载”,安全提示点击“确定”: 
|
如何试用或购买“投资数据库软件”? |
投资数据库软件已经上线,可以登录网站:www.d-long.cn 首页左侧,下载客户端软件,注册后试用。 购买软件或到期续费, 可以加微信号:invest-data9 ,联系付费。 |
如何关注? |
① 回文章顶部,点击“投资数据库”进行订阅。
② 搜索微信公众号“投资数据库”或“INVEST-DATA”关注。 ③ 长按下方二维码图片,关注微信公众帐号: 
|
| 如何加入“投资数据库”微信群,参与业务讨论? |
请加微信号:invest-data9 ,注明“进群交流”,
客服将拉您进“投资数据库”微信群。 |