Py学习  »  机器学习算法

IF=8.0,纯生信!网络毒理学+机器学习+分子对接+分子动力学模拟,0实验高分竟和“网络药理学”同源?

挑圈联靠 • 6 月前 • 608 次点击  

欢迎来看雪球讲套路、讲文献!2025想要纯生信发文,像大家熟知的网络药理学赛道,已经很卷了,如果不加点实验验证,可能发3-4分都有困难......没有破解的方法吗?


交叉学科出成果,不做实验也可以

解读1篇8纯生信,看看深浅

网络理学变网络理学

分子动力学模拟,毒性分析,机器学习......

定制课题设计分析陪跑,迅速达到SCI发表级别

扫码添加雪球老师好友,回复“个性化”咨询



Exploring the toxicological impact of bisphenol a exposure on psoriasis through network toxicology, machine learning, and multi-dimensional bioinformatics analysis

通过网络毒理学、机器学习和多维生物信息学分析探索双酚 A 暴露对银屑病的毒理学影响


期刊:Journal of Environmental Management

IF:8.0

发布时间:2025/05/10


 技术路线 


数据收集与目标识别:

从PubChem数据库获取双酚A(BPA)的化学结构和SMILES表示。

通过ChEMBL、STITCH和Swiss Target Prediction数据库识别BPA的潜在靶点。

从OMIM和GeneCards数据库获取银屑病相关的疾病靶点。

合并并去重上述靶点,构建BPA相关靶点的综合数据库。


功能通路分析:

使用DAVID数据库对靶点基因进行基因本体(GO)和京都基因与基因组百科全书(KEGG)富集分析。

分析涵盖三个GO领域(生物过程、细胞组分和分子功能)以及KEGG通路,以提供有关识别基因的生物作用和分子机制的见解。

根据调整后的p值(<0.05)确定显著富集的功能通路。


核心靶点选择:

使用最小绝对收缩和选择算子(LASSO)回归和支持向量机(SVM)两种机器学习算法来识别与BPA诱导的银屑病相关的核心靶点。

利用递归特征消除(RFE)算法优化特征选择,以识别最大化模型性能的变量最优组合。

核心靶点被定义为两种算法共同识别的基因。


核心基因的差异化表达与诊断准确性评估:

下载GEO数据集GSE13355,包括银屑病病变和正常皮肤的转录组数据,以分析和可视化核心基因的表达水平。

构建受试者工作特征(ROC)曲线,并根据GSE13355数据集中的正常和银屑病样本的mRNA表达数据进一步评估识别核心靶点的诊断潜力。

计算曲线下面积(AUC)以评估ROC曲线的诊断准确性。


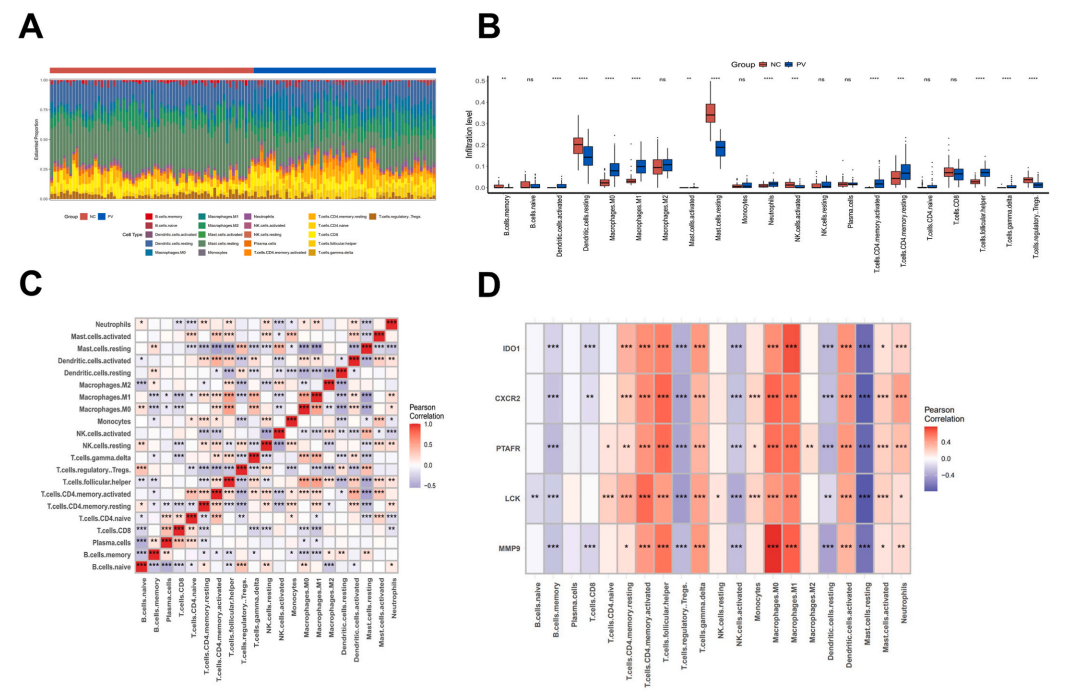
免疫浸润分析:

使用GSVA(v1.46.0)R包进行单样本基因集富集分析(ssGSEA),以检查银屑病病变和正常皮肤之间免疫相关细胞的浸润评分。

使用Wilcoxon秩和检验进行统计显著性检验,并分析核心靶点基因与免疫细胞浸润之间的相关性。


分子对接:

从蛋白质数据银行(PDB)检索核心靶点蛋白质的三维结构。

从PubChem数据库获取BPA的分子结构。

使用Open Babel软件将结构转换为Mol2格式。

对关键蛋白质进行预处理,包括脱水和加氢,并使用AutoDockTools-1.5.7进行分子对接。

将AutoDock Vina生成的pdbqt格式的对接结果导入PyMOL软件,转换为pdb格式。

使用PyMOL 3.2可视化具有最高结合能的重要蛋白质结构。


分子动力学模拟:

使用Gromacs 2022.3软件对BPA-血小板活化因子受体(PTAFR)复合物进行分子动力学(MD)模拟。

使用AmberTools 22对小分子进行预处理,应用通用Amber力场(GAFF)力场。

添加氢原子,使用Gaussian 16W计算限制静电势(RESP)电荷,并将生成的电荷数据整合到MD的拓扑文件中。

在恒定温度300 K和压力1 bar下进行模拟,总模拟时间为100 ns。

使用Amber99sb-ildn力场,并使用TIP3P水模型对系统进行溶剂化。

通过添加Na+离子使系统的总电荷中和。

使用最速下降法进行能量最小化,然后进行平衡以稳定系统,再继续进行MD模拟。

不良结局途径(AOP)的构建:

根据靶点表型和基因-表型网络,选择与BPA和银屑病高度相关的表型作为潜在关键事件(KEs)。

进一步定义与这些表型相关的基因为潜在分子起始事件(MIEs)。

通过定义和连接这些事件,构建一个将BPA暴露与银屑病联系起来的不良结局途径(AOP),考虑到不同表型的水平和生物学关系。



 研究结果 


Fig 1 显示双酚A(BPA)相关靶标和银屑病相关基因之间重叠的韦恩图


Fig 2 GO/KEGG通路富集分析显示了与已确定靶标相关的主要富集通路


Fig 3 使用机器学习算法筛选BPA诱导的银屑病的核心靶基因


Fig 4 银屑病病变样本与正常皮肤中核心基因表达的 RNA 序列分析

Fig 5 来自 GSE13355 数据集的银屑病病变和健康皮肤的免疫浸润分析


Fig 6 分子对接结果显示BPA与每种靶蛋白的结合亲和力


Fig 7 分子动力学模拟显示了BPA-血小板活化因子受体 (PTAFR) 复合物的稳定性和结合亲和力




自己研究的疾病来一篇网络毒理学

优势如何?

让检索结果说话



2025“银屑病+网络毒/药理学”发文量分别为323,包含“网络药理学”的文章前几名仔细一看,都有GWAS荟萃分析/实验验证等,卷工作量。多发表在IF=4.8的International immunopharmacology 上,难以突破发文瓶颈不说,同一期刊的编辑也可能出现审美疲劳


要说怎样在课题设计前快速建立起对研究方向+研究方法的认识,可以考虑使用1个小工具,同样输入“银屑病+网络毒理学”,生成结果如下:

可以直接点“Full Text”链接,结合这个“小综述”再看一看今天的文献哦。







网络药理学基本功,还是不能丢。毕竟是同源的网络思维~懂拆解、勤看文献的小伙伴知道,生信高分文献顶刊佳作,也离不开数据清洗、分组比较、统计分析等等基本功。0基础快速打好生信科研底子怎么办?


暑期特别加场卓越计划火热招生中,这一期,专门面向0基础小白,集训0~5分生信SCI独立发文能力!6月底-7月初开课,3个月体系化学习,设置专门复习、答疑课,精英讲师团陪你火速成长。


“士别三月,刮目相看”,想进步的小伙伴添加雪球,回复“卓越计划”咨询~


雪球团队也提供个性化陪跑服务,尤其适合急需一篇毕业/晋升/评奖的重要SCI的小伙伴,可以提供包括但不限于以下套路及组合的陪跑服务。


各种设计框架均对标优质已发表SCI设计,根据具体情况重新调整,雪球团队目前已收到2500+报喜,期待有你的一份报喜!


带着需求添加雪球后回复“个性化”咨询吧~


✅立足科研 守正创新

✅上下限跨度广

✅适合优化分析/进阶分数段/丰富前期背景等需求

✅涵盖众多实用创新套路

✅量身定制,绝无量产,绝不敷衍


 雪球的生信套路 每周周中讲解 

注意没有星标⭐的话

容易错过更新哦

Python社区是高质量的Python/Django开发社区
本文地址:http://www.python88.com/topic/182597