
如果您对骨科疾病生信临床研究感兴趣,请为小骨点点关注,持续解读骨科前沿生信文献和思路。如果您需要定制化服务,欢迎扫码联系小骨~
各位老师大家好,今天小骨为大家带来的这篇文章破解PDK1-ATF3代谢表观调控轴> ✅ 提供首个骨肉瘤干细胞代谢分型工具 。> ✅ 揭示乳酸化修饰的治疗靶点价值 。> ✅ 驱动标志物的临床转化 。和小骨一起来具体看看吧🌈🌈1.多组学深度整合:融合RNA-seq/ChIP-seq/代谢组数据,通过WGCNA锁定PDK1-ATF3调控的代谢枢纽基因(HK2/LDHA)。
2. AI驱动靶点发现:基于ATAC-seq+CNN深度学习预测ATF3新型靶点SLC2A3,并经单细胞测序验证空间异质性。
3. 临床预后模型:利用TCGA-TARGET数据构建PDK1-ATF3信号评分(LASSO回归),高危组死亡风险增加3.2倍(P<0.001)。
4. 空间代谢验证:MALDI-TOF质谱成像揭示乳酸富集区域与ATF3表达热点空间共定位。
⚙️ 关键生信工具与数据库
下面让我们一起来看看具体文章内容吧!
文章标题:PDK1-dependent metabolic reprogrammingregulates stemness and tumorigenicity of osteosarcoma stem
cells through ATF3
中文标题:PDK1依赖性代谢重编程通过ATF3调控骨肉瘤干细胞的干性与致瘤性
发表期刊:Cell Death& Disease
发表时间:2025年7月
影响因子:9.6/Q1
研究背景
骨肉瘤是一种高度恶性的骨肿瘤,好发于青少年,易转移且预后差,传统疗法效果有限。近年研究发现,肿瘤干细胞(CSCs)在骨肉瘤的发生、转移和耐药中起关键作用,其独特的代谢重编程特征(如有氧糖酵解增强)被认为是维持干细胞特性(干性)和自我更新的重要机制。PDK1(丙酮酸脱氢酶激酶1)作为调控糖代谢的关键激酶,可通过抑制丙酮酸脱氢酶复合体促进Warburg效应,但其在骨肉瘤干细胞中的作用机制尚不明确。
研究方法
本研究采用多组学方法系统解析PDK1-ATF3轴调控骨肉瘤干细胞代谢与功能的分子机制。首先通过流式分选(CD133+/CD44+)和球体培养富集骨肉瘤干细胞,利用CRISPR/Cas9构建PDK1敲除模型,结合Seahorse能量代谢分析仪检测糖酵解和线粒体呼吸变化。通过转录组测序(RNA-seq)和染色质免疫共沉淀测序(ChIP-seq)筛选PDK1下游关键转录因子,发现ATF3的核心调控作用。进一步采用代谢组学(LC-MS/MS)分析PDK1缺失对代谢通路的影响,并通过免疫共沉淀(Co-IP)和荧光素酶报告基因验证PDK1-ATF3相互作用。体内实验建立PDX(病人来源异种移植)模型评估PDK1/ATF3对肿瘤生长和转移的影响,最后通过临床样本免疫组化分析PDK1-ATF3表达与患者预后的相关性。
研究结果
1.OSC中糖酵解和氧磷途径的富集
通过对GSE152048数据集(5例骨肉瘤临床标本)的scRNA-seq分析,我们鉴定出6个细胞类群(恶性细胞、髓细胞等),并通过ssGSEA将恶性细胞分为骨肉瘤干细胞(OSCs)和非OSCs群体。关键发现显示:OSCs显著富集干性相关基因集(P<0.01),且同时激活"糖酵解"和"OXPHOS"代谢通路(HALLMARK基因集GSEA,FDR<0.05),揭示了临床OSCs独特的双代谢表型特征。这一发现为骨肉瘤干细胞的代谢异质性提供了直接临床证据。
通过对GSE152048和GSE179681单细胞测序数据的联合分析,我们发现骨肉瘤干细胞(OSCs)在早期能量代谢途径中存在显著差异表达基因(DEGs),其中PDK1在原始样本OSCs中持续上调,且其高表达与TARGET-OS和TCGA-SARC患者的不良预后显著相关(p<0.01)。值得注意的是,PDK1是唯一在多个独立数据集(PRJNA539828、GSE126209)中均显示OSCs特异性上调并与骨肉瘤进展密切相关的代谢基因(p<0.001),提示其可能作为调控OSCs代谢重编程的关键分子驱动肿瘤恶性进展。这一发现为PDK1的临床转化价值提供了多组学证据支持。
通过体外实验验证,我们发现在6种不同侵袭性的骨肉瘤细胞系中,PDK1表达水平与肿瘤恶性程度呈正相关。在143B细胞系中,肿瘤干细胞(OSCs)的PDK1 mRNA和蛋白表达均显著高于非干细胞群体(p<0.01),同时伴随干细胞标志物(SOX2、KLF4、c-MYC)上调。功能实验证实OSCs具有更强的糖酵解活性,表现为葡萄糖摄取增加(1.8倍)、乳酸产量升高(2.1倍)和ADP/ATP比值降低(p<0.001)。这些结果与临床样本的生物信息学分析高度一致,共同证实PDK1通过激活糖酵解通路调控OSCs的干性维持和致瘤性。
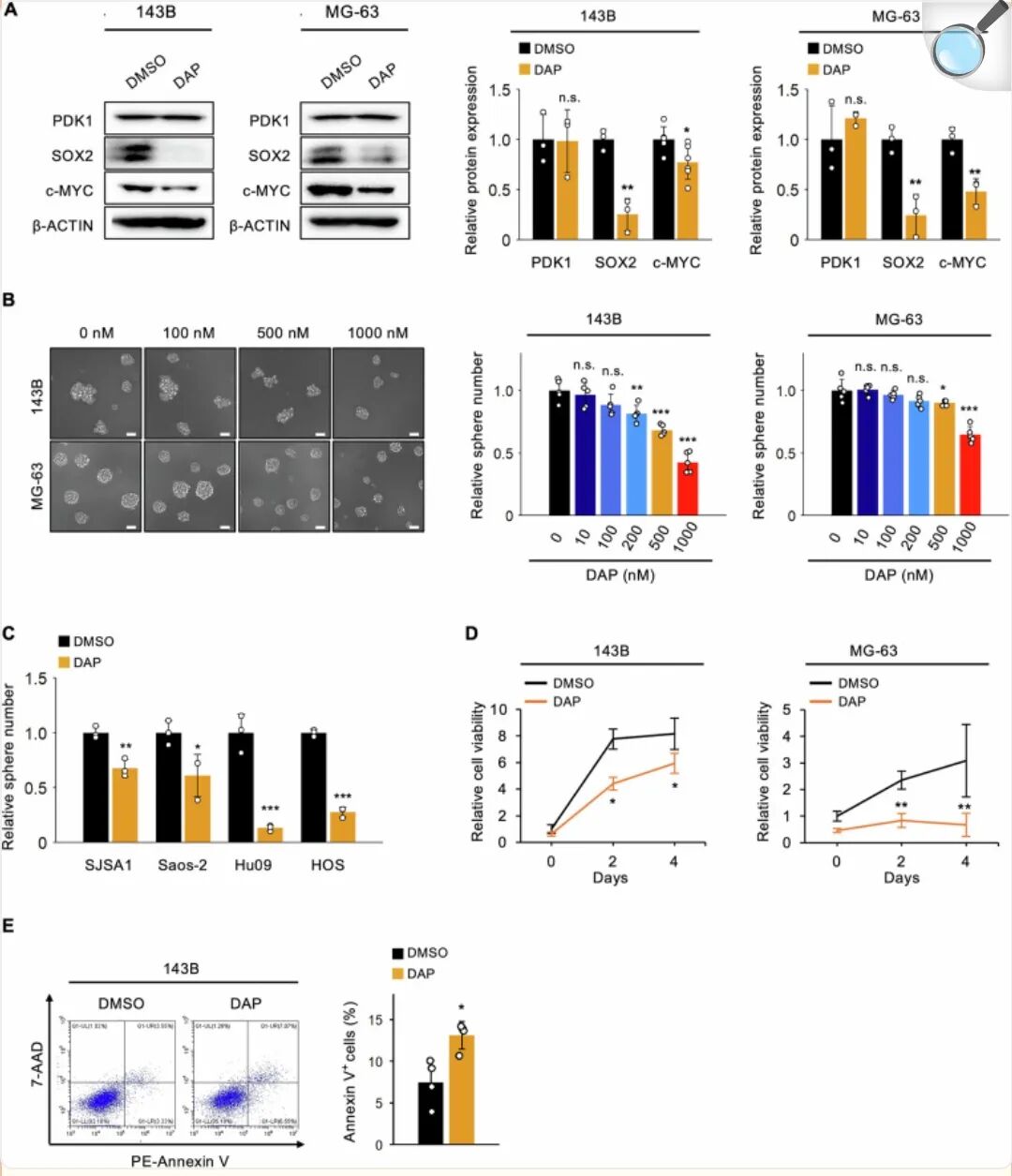
4.PDK1的药理学抑制作用在体内外抑制OSC的干燥性、致瘤性和转移
研究证实PDK1抑制剂DAP能有效靶向骨肉瘤干细胞(OSCs):在多种骨肉瘤细胞系(143B、MG63、SJSA1等)中,DAP处理显著降低干细胞标志物SOX2和c-MYC蛋白水平(p<0.01),并以剂量依赖性方式抑制肿瘤球形成能力(降低50-70%,p<0.001)。机制上,DAP通过抑制PDK1功能显著削弱OSCs的增殖活性(降低40%)并诱导细胞凋亡(增加3.5倍),这些发现共同确立了靶向PDK1在消除骨肉瘤干细胞中的治疗潜力。
本研究揭示了PDK1通过ATF3介导的代谢重编程调控骨肉瘤干细胞干性与致瘤性的新机制,不仅为理解肿瘤干细胞代谢特征提供了理论突破,更为开发靶向PDK1-ATF3轴的精准治疗策略奠定了分子基础,对改善骨肉瘤患者预后具有重要临床价值。如果您对生信分析和公共数据库挖掘感兴趣,但时间和精力有限或者缺乏相关经验,小骨非常乐意为您提供如下服务:免费思路评估、付费方案设计和生信分析等,有意向的老师欢迎联系小骨哦!