Py学习  »  机器学习算法

基于拉曼光谱和深度学习的癌症快速无标签组织病理学诊断

深度学习辣汤小组 • 1 年前 • 252 次点击  

深度学习辣汤小组文献阅读学习之八十三

基于拉曼光谱和深度学习的癌症快速无标签组织病理学诊断

DeepLearning 深度学习辣汤小组

 2023/2/7 


2023年,来自温州医科大学眼科医院眼科与视光学院生物医学工程学院的Liping Huang老师及其团队使用拉曼光谱结合深度学习,以快速、无破坏和无标记的方式对肝癌的病理诊断进行研究,并在期刊Nature communication(IF:17.69,综合性期刊1区top)上发表题为“Rapid, label-free histopathological diagnosis of liver cancer based on Raman spectroscopy and deep learning”的文章。

DOI:

https://doi.org/10.1038/s41467-022-35696-2


一、研究背景

肝癌是全球第七大最常见的癌症,也是导致癌症相关死亡的第三大原因。研究表明,准确及时的诊断对癌症的治疗和提高生存率至关重要。目前,肝活检是诊断肝癌的金标准,但是活检通常需要对组织进行苏木精和伊红(H&E)或免疫组织化学染色,费时费力且只适应于分离的组织。因此,迫切需要更快、无破坏性地在体外甚至体内研究肝癌的技术

基于拉曼光谱的光谱组织病理学为癌症诊断提供了另一种方法,大多数生物分子信息只需拉曼测量的简单快照即可获得。由于肿瘤组织的异质性和可能的癌浸润增加了从组织收集的光谱数据的可变性,所以有必要从每个组织样本中收集大量光谱,以更好地表示数据,但这可能会增加数据分析的复杂性,并对传统的化学计量方法提出挑战。深度学习的数据驱动特性可以很好地解决这个问题。深度学习可以直接从海量数据中提取和学习隐藏特征,并已成功应用于图像识别和一维序列数据分析领域。因此,该团队结合拉曼光谱和深度学习,对肝癌的病理诊断进行研究,同时探索了实时术中诊断癌症的可行性。

二、数据集

在本研究中,共从120例原发性癌症患者中获得240个组织样本,其中98例被诊断为肝细胞癌(HCC),22例为肝内胆管癌(ICC)。温州医科大学第一附属医院的医生根据相关临床和病理指标对患者的诊断结果(癌症类型、癌症分期、分化类型)进行确认。拉曼测量后通过H&E染色观察相同的组织。选择25对匹配的HCC组织和相邻的非肿瘤组织,通过LC–MS检测代谢差异。

三、方法与结果

实验整体流程如图1所示,对120例癌症患者的匹配肝癌组织和邻近非肿瘤组织进行了拉曼光谱分析。由于癌症组织的异质性和复杂性,从每个组织样品表面随机选择的点收集了至少50个光谱。癌组织和癌旁组织两组的拉曼峰大部分重叠,但癌旁组织组中每个峰的强度显著高于癌症组织,如图2,HCC和ICC患者、早期和晚期患者之间拉曼信号的强度也有明显差异。这种差异反映了致癌引起的肝组织生化成分的变化,这为区分癌组织和正常组织提供了基础。采用基于VGG-16网络的CNN模型,使用基线减法和平滑对光谱数据进行预处理,然后随机将其输入CNN模型。预测癌组织的准确率为92.6%,敏感性和特异性分别为90.8%和94.6%。此外,还建立了另外三种CNN模型来区分不同癌症分期和分化程度的组织,准确率分别为78.3%和72.3%。对于癌症亚型HCC和ICC的分类,识别准确率为82.4%。

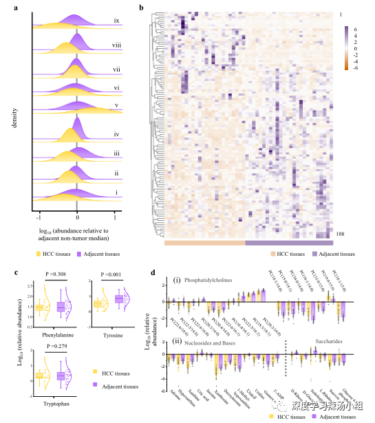
组织代谢组学分析证实了拉曼光谱在代谢物鉴定中的可靠性。本研究共评估了25对匹配的HCC组织和相邻的非肿瘤组织。在去除偏差和缺失值后,9种主要代谢产物之间的差异以及HCC组织和相邻非肿瘤组织之间108种特定代谢生物标志物的分层聚类热图如图3所示。大多数代谢产物在HCC组织中呈下降趋势,这与HCC组织的拉曼强度较低一致。

为了验证拉曼光谱的临床病理和诊断能力,该团队使用显微拉曼光谱仪对厚度为5µm的未染色人类肝组织切片进行成像,在StreamHR模式下,在两个轴向上以0.8µm分辨率对未染色的癌症和相邻组织切片进行拉曼图像采集。除了在组织表面进行二维(2D)组织化学成像外,还通过拉曼光谱在三维生成了“z堆叠”图像,获得部分组织切片的重建3D图像。对于来自同一患者的配对肝癌和相邻非肿瘤组织,在大多数样品中很容易观察到拉曼强度的差异。该团队使用无标签光谱技术,结合适当的图像分析算法来可视化癌症边缘。首先,选择两个肝癌组织块进行拉曼扫描。如图4a和b所示,两个肝癌块和相应的H&E染色图像证实存在肝细胞癌变,癌症组织映射测试区域的亮场图像如图4c所示。使用自建模曲线分辨率(SMCR)和分层聚类分析(HCA)算法分析拉曼图像。在第一个组织样本中可以看到癌区域的明显边界,其中癌和肝实质区域被成功区分。第二个组织在显示区域显示出相对较差的癌症边界(图4d和e),与肝实质混合,可能是由于存在癌细胞浸润,这在亮场图像中几乎无法检测到。

在验证了拉曼光谱在体外肝组织诊断和成像中的性能后,该团队进一步研究了其在实时术中诊断癌症的可行性。术中使用定制的手持式便携式拉曼光谱系统检测肝癌。非肿瘤区域的总拉曼光谱强度显著高于肿瘤区域的拉曼光谱强度。这与体外测试结果一致。

四、结论

拉曼光谱有可能成为癌症组织病理学诊断的通用工具。基于拉曼光谱差异,可以以无标记的方式描述组织切片的细胞形态。SMCR分辨的拉曼图像不仅可以显示空间分布,还可以在2D和3D亚细胞尺度上定量识别细胞和组织的主要生化成分(蛋白质和脂质),这在标准H&E染色方法中是不适用的。这表明亚细胞拉曼分析在简化临床试验中癌症诊断方面具有巨大潜力,并为组织病理学诊断提供了一个新视角。

图1:实验流程图

图2:基于深度学习的肝组织拉曼分析和组织病理学诊断

图3:HCC组织和邻近非肿瘤组织的非靶向代谢组学分析

图4:肝脏组织块的拉曼成像用于描绘癌症边缘


Pepper soup transformed by: Yang Na




  //  

深度学习辣汤AI小组由徐州医科大学以及徐州医科大学附属医院一群热爱人工智能的小伙伴们组成,欢迎大家跟我们交流学习!


扫码关注我们

欢迎加入我们!

成员微信号:cy2011mcu

添加好友时请备注:

您的 单位-科室-姓名-研究方向


Python社区是高质量的Python/Django开发社区
本文地址:http://www.python88.com/topic/173221