Py学习  »  机器学习算法

IF 5.6!多组学 “王炸组合”!单细胞 + Scissor+102 种机器学习,解码线粒体 - 巨噬细胞轴驱动 DPN 新机制 + 虚拟药物筛选

生信Othopadics • 6 天前 • 57 次点击  

点击蓝字,关注我们

 

别只埋头苦干了! 你的科研装备库该更新了!
✅ 单细胞+转录组:给你的课题装上“显微镜”,看得更细。
✅ 孟德尔随机化:给你的结论穿上“防弹衣”,因果更稳。
✅ 机器学习:给你的数据配上“最强AI大脑”,预测更准。

担心学不会?不存在的! 我们奉行 “一对一,教到会” 的保姆级服务,从设计到分析,手把手带你通关。

🎁 限时福利社 🎁

  • 拼团价更香:三人成行,直接省下288元!

  • 转发有礼:分享海报到朋友圈,精美礼品等你拿!

  • 课程总价:6980元,掌握三项硬技能,这投资值!

👇 戳下方二维码,直接对话课程顾问,抢占优惠席位!👇

如今多组学研究中,单细胞分析已成标配,但 Seurat 聚类、UMAP 降维、CellChat 通讯分析等常规流程逐渐缺乏新鲜感,想打动审稿人,就得引入更具创新性的算法工具!

今天要给大家安利的 Scissor 算法,绝对是提升研究创新性的 “宝藏工具”!它核心优势在于能整合单细胞数据与 bulk 数据,精准锁定和特定表型相关的细胞亚群 —— 比如筛选肿瘤耐药相关细胞亚群时,就能通过这种跨数据类型整合实现精准定位。该算法 2021 年问世至今,发文量仍不算多,属于尚未被过度挖掘的蓝海方向,赶紧用起来给你的研究加分!

南京医科大学团队的最新 DPN 研究,就是用 Scissor 算法 “封神” 的典范!他们聚焦线粒体功能障碍这个核心问题,通过 Scissor 算法一出手,直接锁定了 CD83 + 巨噬细胞这个关键角色,把线粒体代谢和神经损伤的病理通路彻底打通,挖出了全新机制,让审稿人眼前一亮!

更绝的是,这篇文章不止有算法亮点!作者还叠加了 11 种机器学习算法构建预测模型,再加上虚拟药物筛选,从机制探索到临床转化一路打通,形成完美闭环,研究深度直接拉满!

关键是可操作性超高!虽然有湿实验加持,但生信占比极高,纯靠公开数据就能发文!不追高分期刊的朋友,直接照搬这个框架做纯生信,效率拉满还能稳出成果,赶紧码住行动起来!

不管你是想复现分析、借鉴思路做国自然预实验,还是想在此基础上拓展自己的研究,这个 “低成本高产出” 的思路都适配度拉满!心动不如行动,看好就赶紧滴滴小编,把这套 “宝藏思路” 直接变成你的科研成果!


定制生信分析

临床科研服务

科室科研培训

各数据库搭建











中文标题:多组学分析确认CD83+巨噬细胞的线粒体功能障碍是糖尿病周围神经病变进展的关键事件

发表期刊:Neurobiol Dis

影响因子:5.6/Q1

研究背景

糖尿病周围神经病变(DPN)是一种导致神经纤维逐渐丧失和功能障碍的糖尿病并发症。尽管大量研究聚焦于DPN的起始,但其进展机制仍不甚明了。一旦DPN进展,神经损伤可能不可逆转,并使治疗更具挑战性。新兴证据表明,免疫和线粒体代谢失调在疾病加重中起关键作用,但驱动DPN进展的特定细胞亚型和分子介质尚未被系统性确定。

研究思路

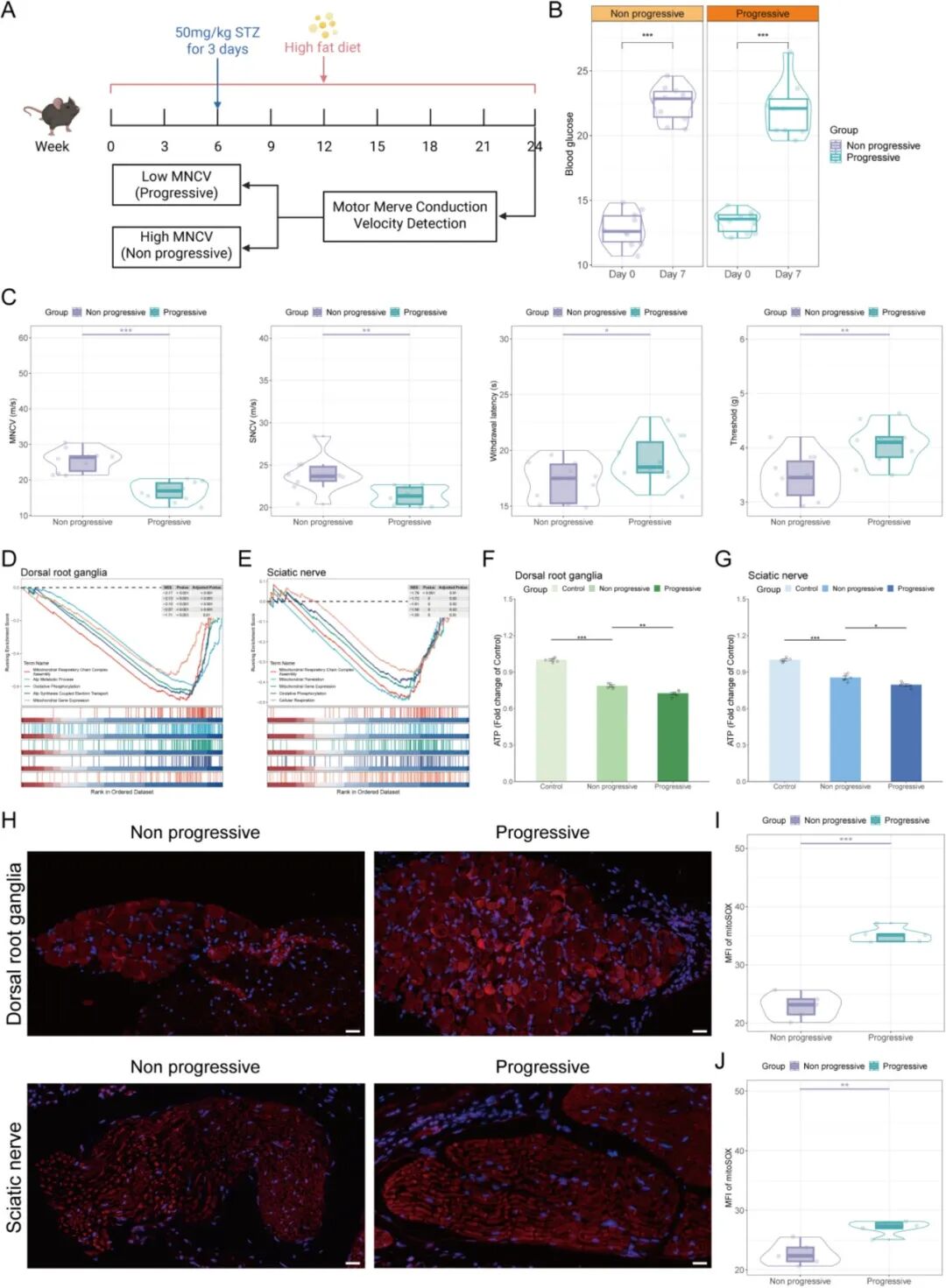
构建渐进性 DPN 小鼠模型,通过神经传导速度(NCV)、痛觉阈值检测等分层为进展组和非进展组;

多组学数据整合:联合公共数据库(GEO)的 scRNA-seq 和 bulk RNA-seq 数据,去除批次效应后进行细胞分型和差异分析;
关键细胞亚型筛选:利用 Scissor 算法关联临床表型与单细胞数据,定位 DPN 进展相关细胞;
核心基因鉴定:通过 hdWGCNA 筛选基因共表达模块,结合机器学习算法构建 DPN 进展相关线粒体评分(PDRM_score),锁定关键基因;
功能验证:体外高糖 / 高脂处理 BMDMs 验证基因功能,体内 AAV 介导的基因过表达评估治疗潜力;
靶向药物筛选:通过虚拟筛选预测针对核心基因的潜在药物。

                    研究结果

                    1.线粒体功能障碍是DPN进展的核心特征


                    构建DPN模型,STZ治疗后小鼠血糖达标模型成功。24周后按MNCV分为进展性与非进展性亚组,进展组NCV降低、痛觉阈值升高,DRG和坐骨神经病理损伤更显著。转录组测序及相关检测证实,线粒体功能障碍(ATP生成减少、ROS升高)是DPN进展的关键因素。

                      2.与DPN进展相关的CD83+巨噬细胞的鉴定

                      肿瘤免疫微环境(TME)对癌症发展至关重要。研究发现,高神经信号亚型患者免疫细胞(CD4⁺T、CD8⁺T、DC细胞)及促炎M1巨噬细胞丰度更低,抗炎M2巨噬细胞更多,呈免疫抑制表型;低神经信号亚型免疫检查点基因(CTLA4、PDCD1等)高表达,更易从ICI治疗获益。此外,高神经信号亚型中癌症相关成纤维细胞(CAF,尤其iCAF、mCAF)丰度更高,与神经信号正相关,二者通过POSTN等基因互作形成网络,可能促进肿瘤血管生成、形成屏障阻止免疫浸润,协同推动癌症进展与免疫逃逸。

                      为明确DPN进展相关特定细胞类型,研究整合两组DPN相关数据集,经质控和去批次效应后,鉴定出7类细胞共17个细胞簇。通过Scissor算法整合临床信息与测序数据,发现巨噬细胞是与DPN进展关联最密切的细胞,其中Scissor+巨噬细胞占所有Scissor+细胞的47.5%、总巨噬细胞的58.5%。这类DPN进展型巨噬细胞炎症反应高度激活,线粒体代谢显著下调,且从不同进展阶段小鼠的坐骨神经和DRG中分离的巨噬细胞,其ATP水平随疾病进展依次显著下降。
                      考虑到巨噬细胞功能异质性,经二次降维聚类将其分为CD83+、Cd74+、S100a8+、Ccl5+四个亚型。其中CD83+巨噬细胞在DPN组及进展性DPN患者中比例显著升高,其线粒体代谢通路(如三羧酸循环相关)显著下调,且M1极化倾向更强。分化轨迹分析显示CD83是该亚型分化的关键驱动因子,细胞通讯分析表明其通过Psap-Gpr37l1与壁细胞、施旺细胞等密切交互,推测为推动DPN进展的关键细胞。

                      3.PDRM_score的建设


                      通过hdWGCNA算法筛选CD83+巨噬细胞核心基因模块,在软阈值7时获得最佳基因模块相关性和连接性,基因被分为10个模块。其中蓝色和红色模块与四个巨噬细胞亚型正相关性最强,将这两个模块基因与线粒体代谢相关基因交叉,得到蓝色模块65个基因、红色模块26个基因,进一步筛选出CD83+巨噬细胞中13个差异表达的线粒体功能障碍相关枢纽基因,这些基因通过共表达关系广泛互联。
                      应用11种机器学习方法从枢纽基因中筛选DPN进展相关基因,以GSE95849为验证集,StepGLM算法筛查效果最佳,随机森林构建的模型C指数达0.815。最终模型纳入NDUFA9、TIMM23、TOMM7构建PDRM_score,进展性DPN患者该评分显著升高且与线粒体代谢评分负相关,还与神经炎症相关,高分组巨噬细胞迁移、NLRP3炎症小体通路等激活,提示其可作为DPN进展和线粒体功能的潜在指标。

                      4.PDRM_score与免疫微环境


                      CIBERSTORT分析显示,高PDRM_score患者的幼稚B细胞、M1巨噬细胞增多,CD4+T细胞减少。ESTIMATE算法和浸润评分表明,高分组间质、免疫评分及免疫细胞浸润均较低。且高分组ImmuCellAI评分和CTLA4等免疫检查点分子表达降低,免疫治疗响应差,提示PDRM_score可作为评估DPN免疫治疗反应的指标。

                      5.TIMM23是DPN进展性巨噬细胞的关键因素


                      为寻找DPN进展的特定分子标志物,分析发现NDUFA9、TIMM23、TOMM7中,仅TIMM23在DPN患者DRG、坐骨神经等多组织中表达均显著降低,且超65%进展性DPN患者存在TIMM23低表达,提示其参与DPN发病与进展。TIMM23低表达的巨噬细胞与神经修复关键的施旺细胞交互概率高,且葡萄糖、脂质代谢活化,可能通过损害施旺细胞功能推动DPN进展。

                      评估发现,进展性DPN小鼠的DRG和坐骨神经中,巨噬细胞的TIMM23在RNA和蛋白水平均显著降低。高糖/高脂条件培养的BMDM中,糖尿病相关微环境也显著下调TIMM23表达,该结果经免疫荧光和Western blot验证。

                      用TIMM23过表达质粒转染BMDMs后,ATP浓度升高、线粒体含量增加、ROS产生减少。体内实验中,腺相关病毒介导的坐骨神经TIMM23过表达,显著改善进展性DPN小鼠的神经传导速度、预防痛觉减退,并特异性改善巨噬细胞线粒体功能。表明恢复TIMM23表达可改善线粒体功能障碍相关DPN,其可能是调控DPN相关巨噬细胞激活、促进疾病进展的核心基因。

                        文章小结

                        研究通过多组学整合分析与功能验证,层层递进揭示了 CD83 + 巨噬细胞线粒体功能障碍在 DPN 进展中的核心作用,鉴定 TIMM23 为关键靶点并提供了潜在治疗药物,为 DPN 的精准诊断和治疗带来了突破性进展。未来研究可进一步探索 TIMM23 调控线粒体功能的具体分子机制,开展 TIMM23 靶向药物的临床 trials,同时拓展 PDRM_score 在临床中的应用场景,为 DPN 患者提供个性化的风险评估和治疗方案。

                                往期推荐

                                IF 7.5!多组学 + 功能验证!徐州医科大学揭示 H2BC9 乳酸化调控 Wnt/β-catenin 通路驱动食管鳞癌进展

                                IF 7.5!机械力热点+多组学整合+单细胞+实验验证联合解析!福建医科大学团队揭示机械相关基因驱动特发性肺纤维化分子分型与预后新机制

                                IF 7.3!单细胞 + 空间转录组联合分析!山西医科大学团队揭秘胰腺癌吉西他滨耐药核心机制

                                点赞







                                Python社区是高质量的Python/Django开发社区
                                本文地址:http://www.python88.com/topic/192329